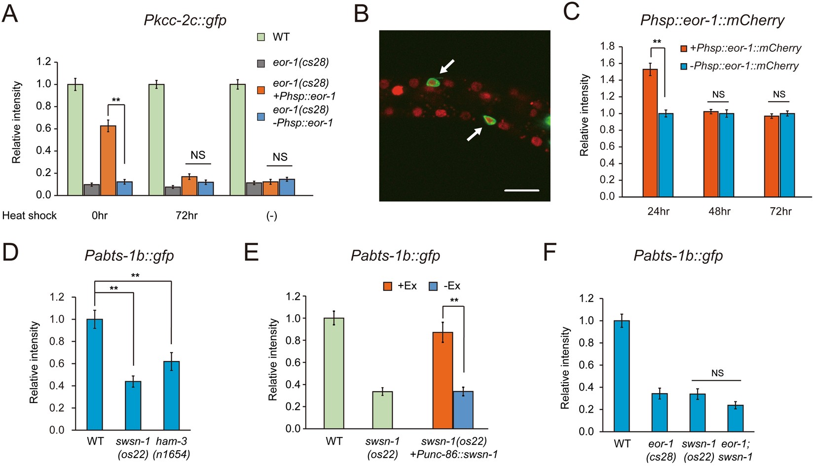
Figure 3

Chromatin remodeling affects the gene expression during HSN terminal maturation. (A) Fluorescent intensity of Pkcc-2c::gfp in HSNs was analyzed in eor-1(cs28) mutants carrying Phsp-16.2::eor-1 after heat-shock. Heat-shock was delivered to eggs (0 h) or worms at the L4 larval stage to young adult stage (72 h). Worms carrying the transgene (+Ex) and worms not carrying the transgene (−Ex) were compared at the adult stage (96 h). Error bars indicate SEM (n ≥ 30, **p < 0.01). (B) The expression of genomic eor-1::mCherry in HSNs at the L1 larval stage. Punc-86::myr gfp marks HSNs (arrow). White scale bar indicates 10 µm. (C) Fluorescent intensity of Phsp-16.2::eor-1::mCherry in HSNs was analyzed in WT worms at 24 hr (L1), 48 hr (L2/L3), and 72 hr (L4/young adult) after heat-shock. Worms carrying the transgene (+Ex) and worms not carrying the transgene (−Ex) were compared. Error bars indicate SEM (n ≥ 28, **p < 0.01). (D) Comparison of Pabts-1b::gfp expression in HSNs at the adult stage between wild-type worms, swsn-1(os22) mutants, and ham-3(n1654) mutants. Error bars indicate SEM (n ≥ 34, **p < 0.01). (E) Pabts-1b::gfp in HSNs was analyzed in swsn-1(os22) mutants expressing SWSN-1 by the unc-86 promoter. Worms carrying the transgene (+Ex) and worms not carrying the transgene (−Ex) were compared. Error bars indicate SEM (n ≥ 36, **p < 0.01). (F) The genetic interaction between eor-1 and swsn-1 in Pabts-1b::gfp expression at the adult stage. Error bars indicate SEM (n ≥ 30).