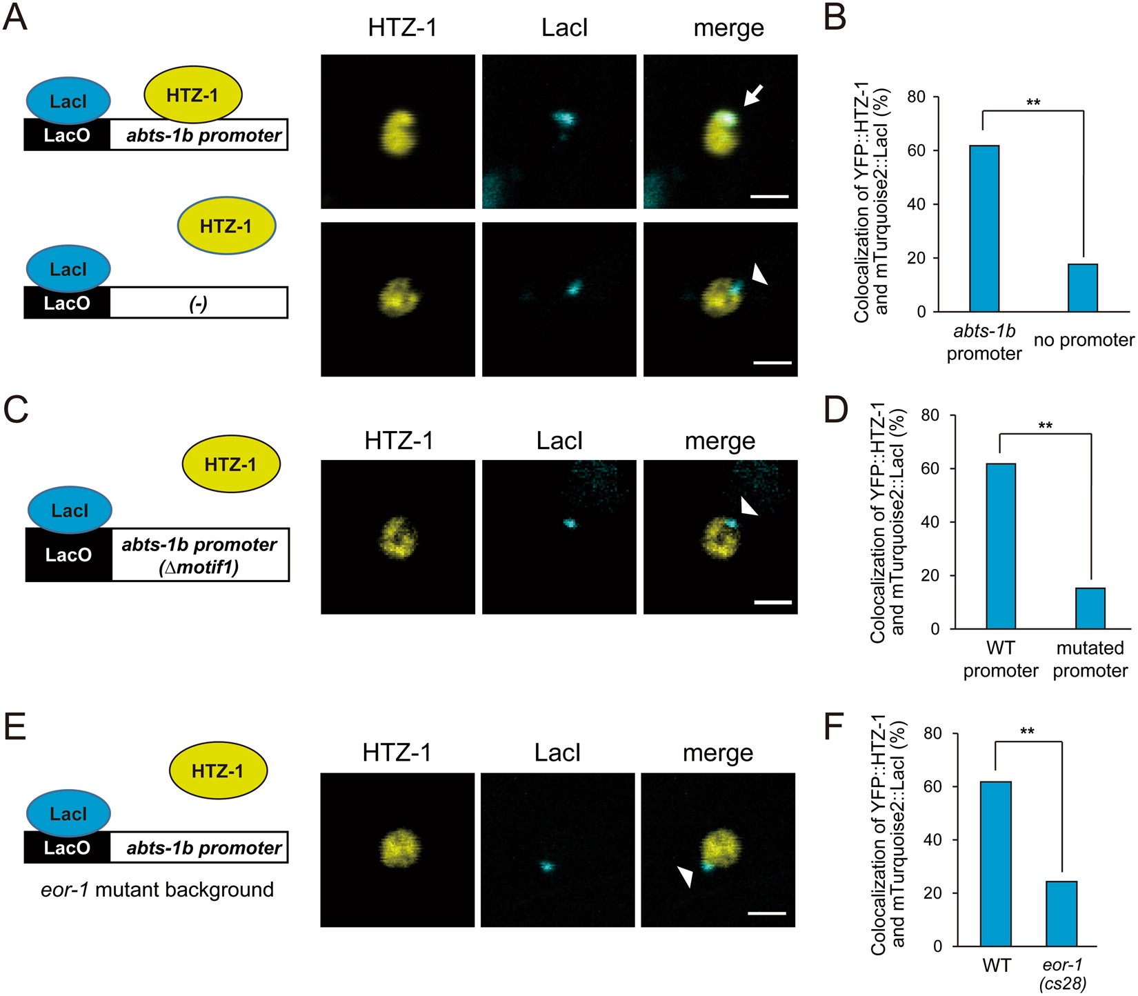
Figure 4

EOR-1-dependent localization of the histone variant HTZ-1 at the regulatory region of abts-1b. (A) Localization of YFP::HTZ-1 and extrachromosomal LacO reporter arrays carrying the abts-1b promoter or no promoter in HSNs at the L1 to L2 larval stage. The extrachromosomal LacO reporter array was visualized by the binding of mTurquoise2::LacI. Arrow indicates co-localization of YFP::HTZ-1 and reporter arrays. Arrowhead indicates exclusion of YFP::HTZ-1 from reporter arrays. White scale bars show 2 µm. (B) Quantitative data from the co-localization of YFP::HTZ-1 and reporter arrays carrying the abts-1b promoter or no promoter. The percentage of the co-localization was analyzed. n ≥ 34, **p < 0.01. (C) Localization of YFP::HTZ-1 and extrachromosomal LacO reporter arrays carrying the mutated abts-1b promoter (Δmotif1) at the L1-2 larval stages in HSNs of wild-type worms. The extrachromosomal LacO reporter array was visualized by the binding of mTurquoise2::LacI. Arrowheads indicate exclusion of YFP::HTZ-1 from reporter arrays. White scale bar shows 2 µm. (D) Quantitative data from the co-localization of YFP::HTZ-1 and reporter arrays carrying the abts-1b promoter or the mutated abts-1b promoter (Δmotif1). The percentage of the co-localization was analyzed. n ≥ 33, **p < 0.01. (E) Localization of YFP::HTZ-1 and extrachromosomal LacO reporter arrays carrying the wild-type abts-1b promoter at the L1-2 larval stages in HSNs of eor-1(cs28). Arrowheads indicate exclusion of YFP::HTZ-1 from reporter arrays. White scale bar shows 2 µm. (F) Percentages of the co-localization of YFP::HTZ-1 and reporter arrays carrying the abts-1b promoter were compared between the wild-type background and eor-1(cs28) mutant background. n ≥ 34, **p < 0.01.