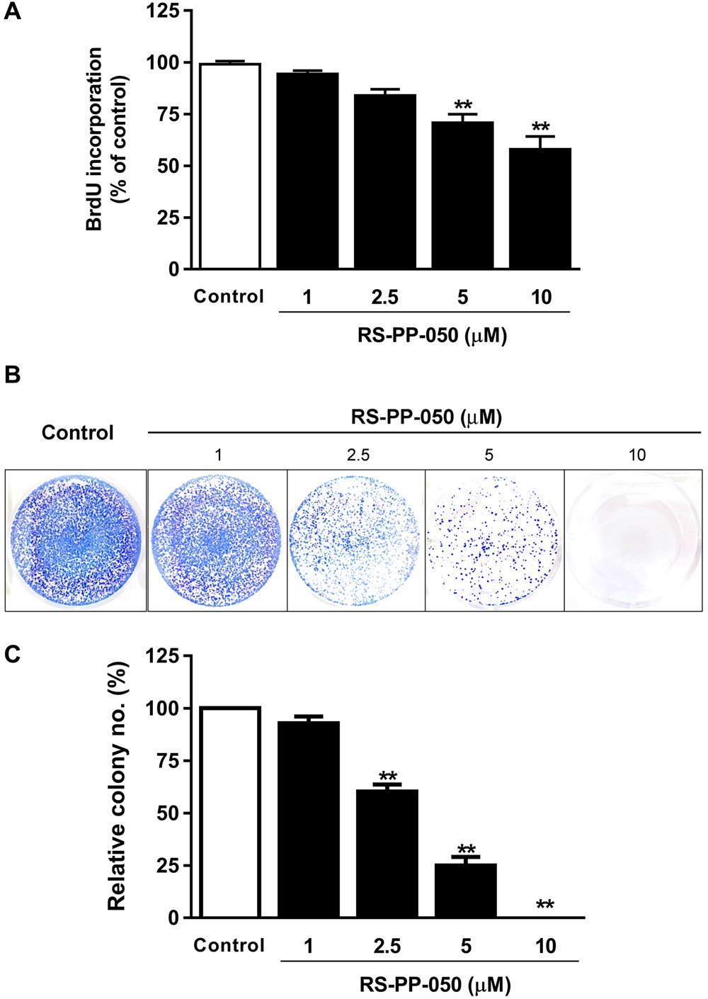
Figure 1

Inhibition of proliferation and survival of colorectal cancer (CRC) cells by RS-PP-050. (A) The anti-proliferative effect on HT-29 cells determined by BrdU incorporation after treatment with RS-PP-050 for 24 h. Data are means ± S.E.M compared with a vehicle control (0.1% DMSO) (n = 3) and presented as % of cell proliferation (**P < 0.01). (B) The inhibitory effect on HT-29 colony formation that was determined by a clonogenic assay upon treatment with RS-PP-050 for 15 days. (C) Bar graph showing the quantification data for the relative numbers of HT-29 colonies. Data are means ± S.E.M compared with the vehicle control (n = 3) and presented as % of relative colony numbers (**P < 0.01).