Figure 4
From: Expression and Regulation of Deubiquitinase-Resistant, Unanchored Ubiquitin Chains in Drosophila

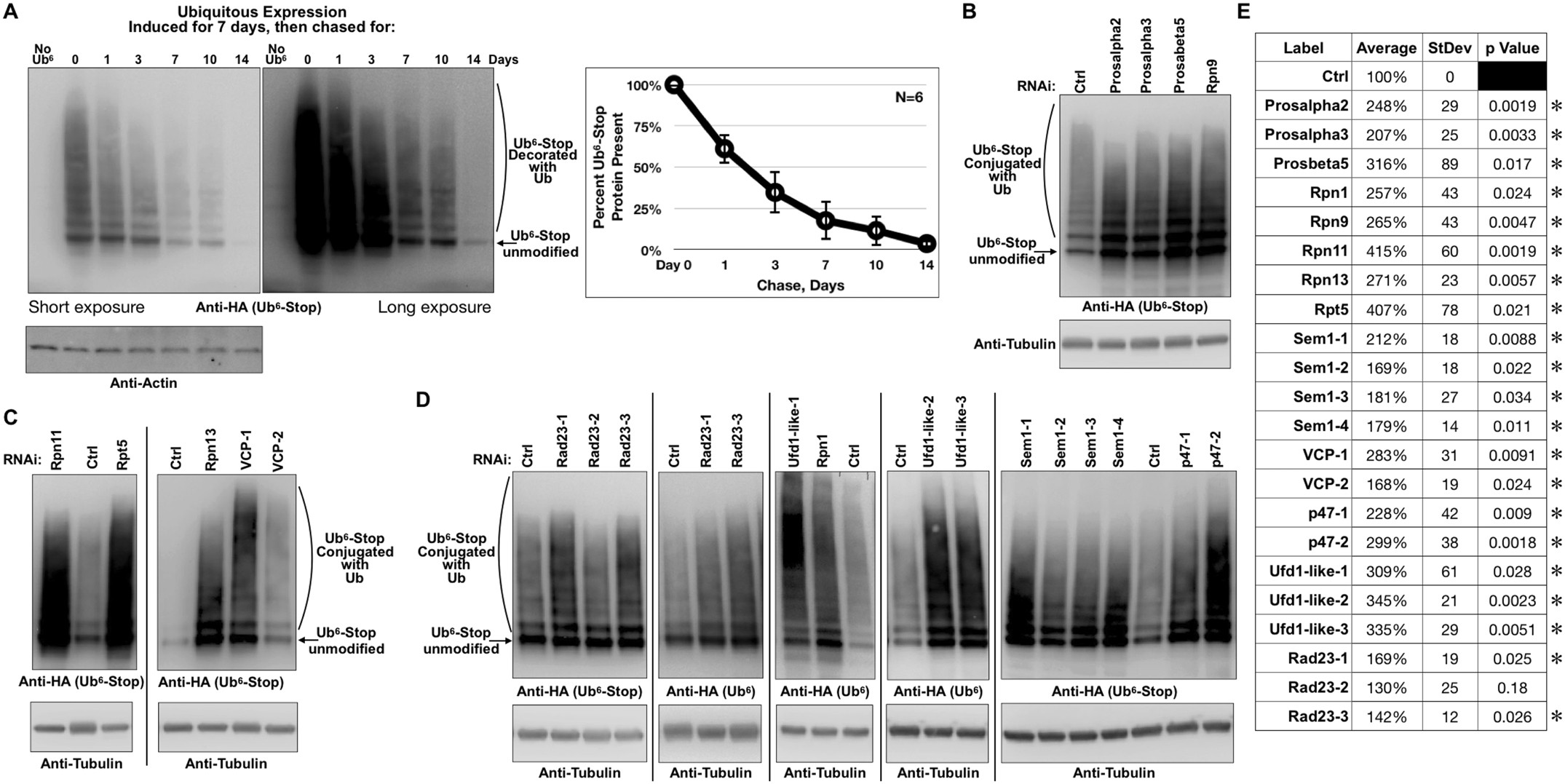
Ub6-Stop turnover in Drosophila. (A) Left: Western blots of whole fly lysates expressing Ub6-Stop via tubulin-Gal4-GS. Flies were reared in media without RU486. On day 1 as adults, they were switched to media with the inducer and allowed to produce Ub6-Stop for seven days. On day 7, flies were switched to media without RU486 to shut off Ub6-Stop production and whole flies were frozen on the indicated days. Right: quantification of the entire Ub6-Stop smear from the images on the left and other, independent experiments. Means −/+SD. N = 6 independent repeats. Two different exposures are shown for Ub signal. (B–D) Western blots from dissected fly heads expressing Ub6-Stop and the indicated RNAi lines. Numbers denote different RNAi lines. In all panels, flies were heterozygous for GMR-Gal4, Ub6-Stop and RNAi transgenes. Results are representative of experiments conducted independently three or more times with each RNAi line, with similar results. For Rad23 lines we are including results from two independent experiments, since the results are not as clear or consistent as with the other lines from experiment to experiment. Samples, gels and probes were conducted on different days. Samples in one membrane were collected and prepared on the same day. (E) Table summarizing quantification of images from blots in panels (B–D) and other, independent experiments. The entire Ub6-Stop signal was quantified. N is at least three for each RNAi line and controls. Signal from RNAi lines was normalized to its respective control. Means −/+SD. P values are from two-tailed Student’s t-tests comparing each RNAi to its own control (no RNAi). Asterisks: p < 0.05.