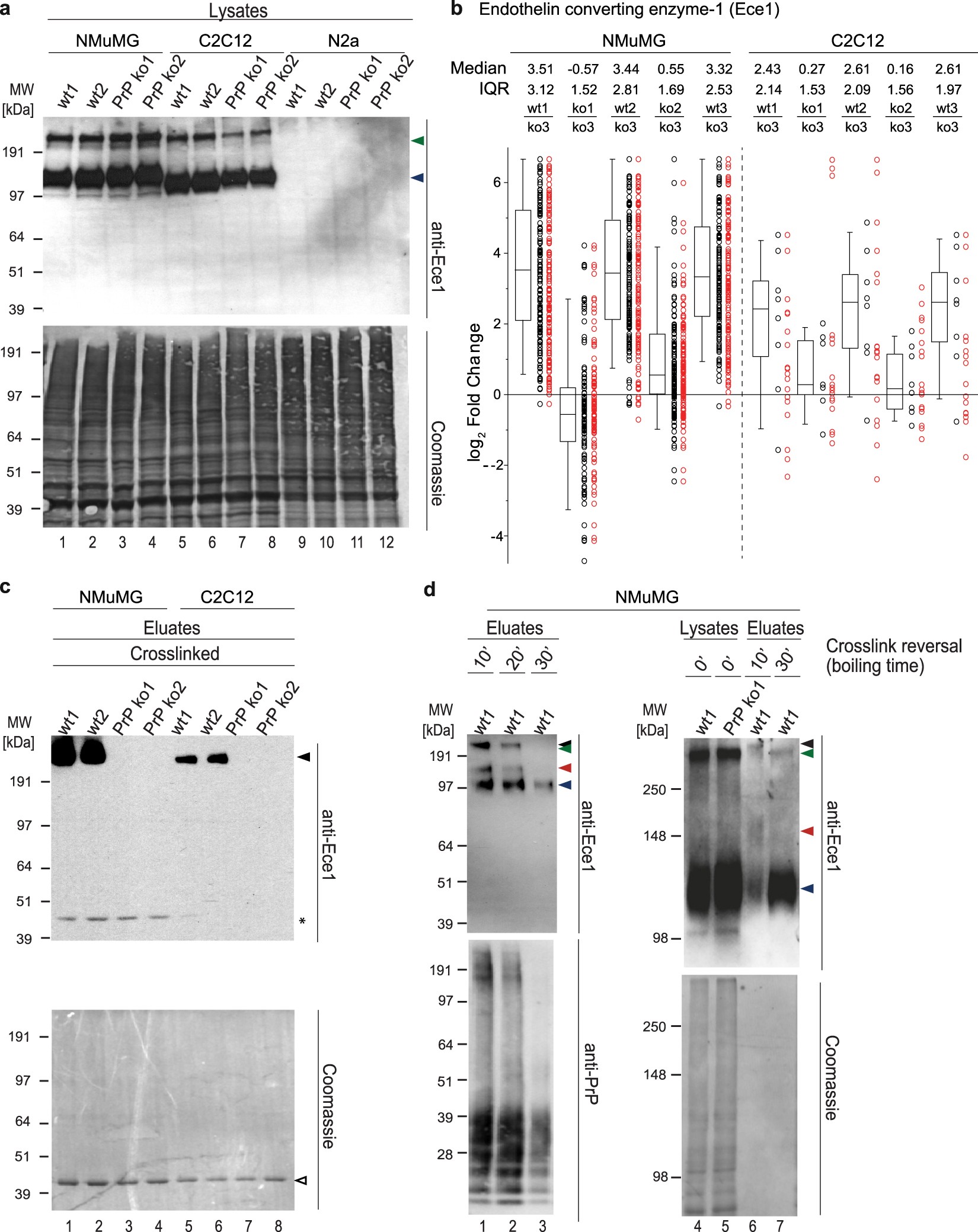
Figure 4

PrP interacts selectively with the Ece1 dimer, not its more abundant monomer. (a) Ece1-specific western blot analysis of cellular extracts generated from wild-type and PrP knockout cell models (each sample shown with two biological replicates). Cells were subjected to mild formaldehyde crosslinking prior to their harvest. Arrowheads indicate signals derived from monomeric and SDS-stable dimeric Ece1. Note that consistent with the identification of Ece1 as a PrP interactor in NMuMG and C2C12 cells, but not in N2a cells, the protein is not observed in the latter cell model. The bottom panel depicts a Coomassie stain of the western blot membrane. (b) Box plot depicting relative quantitation of Ece1 in PrP interactome datasets of in vivo formaldehyde crosslinked wild-type and PrP ko NMuMG and C2C12 cells. Please see legend to Fig. 2b for a detailed description of graph elements. (c) PrP co-immunoprecipitation led to the co-enrichment of a slow migrating Ece1 antibody-reactive band in wild-type (but not in PrP knockout cell) eluates, suggestive of a selective interaction of PrP with the Ece1 dimer. The asterisk denotes a non-specific cross-reactivity of the antibody, most likely toward a component of the affinity matrix that is indicated with an empty arrowhead in the Coomassie stain depicted in the bottom panel. (d) Formaldehyde crosslink reversal treatment (90 °C, for 10–30 minutes) causes high mass Ece1 antibody-reactive band to shift to faster gel migration at level of monomeric Ece1. Note that the panels on the left (Lanes 1–3) and right (Lanes 4–7) were generated with SDS-PAGE gel systems of different resolution. Portions of the Ece1 western blots that showed no signals were cropped at the bottom and the corresponding Coomassie stains in this panel were trimmed accordingly. Arrowheads provide signal interpretation as follows: black, Ece1 dimer-PrP complex; green, Ece1 dimer; red, Ece1 monomer-PrP complex; blue, Ece1 monomer.