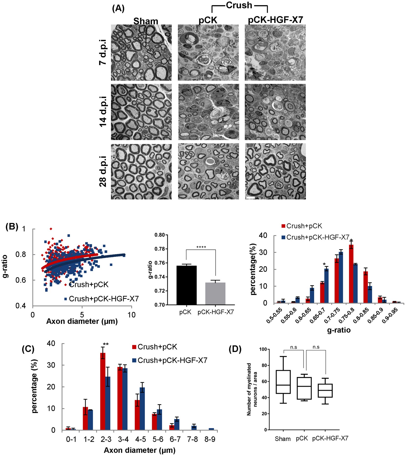
Figure 7

Overexpression of HGF facilitates nerve regeneration. pCK-HGFX7 was i.m. injected to the thigh muscle around the injured sciatic neuron at the time of nerve crush surgery. pCK lacking the HGF sequence was used as a control. (A) Analysis of sciatic nerves by TEM. Sciatic nerves were isolated at 7, 14, and 28 d.p.i (4 mm distal from injury site). n = 3 for each groups. Scale bar, 5 μm. (B) The graph shows scatter plots of g-ratio in pCK-HGFX7 and pCK control groups at 28 d.p.i. The bar graphs show g-ratio value and the distribution of g-ratio. *p < 0.05, ****p < 0.0001. (C) The graph presents the distribution of axon diameter. (300~400 axons, n = 3 for each group). (D) Effects of HGF on number of myelinated axons in injured nerves. n = 3 for each group. n.s = not significant. Values represent the mean ± S.E.M.