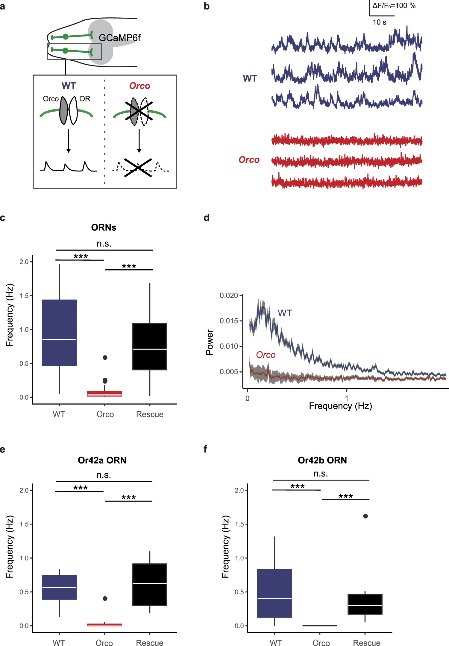
Figure 2

Orco is essential for prior activity in larval ORNs. (a) Schematic of Orco-OR channel of ORNs in wild-type (WT) and Orco mutant larvae. The channel contributes to the prior activity of ORNs. (b) Representative fluorescence changes from baseline (∆F/F0) of ORNs in wild-type (WT) and Orco mutant larvae. (c) Quantification of the frequency of the prior activity of ORNs in the wild-type (WT, blue; n = 57), Orco mutant (Orco, red; n = 57) and Orco expression-rescued strain (Rescue, black; n = 43). Box plots show the median (white line), 1st, and 3rd quartile (box), the data range (whiskers), and outliers (circles). Outliers are data points located outside the whisker range. (d) Average power spectra of the prior activity of ORNs in wild-type (WT, blue; n = 132) and Orco mutant (Orco, red; n = 118). Means ± SEM. Genotypes: WT, w1118;Orco-Gal4,UAS-GCaMP6f/+ Orco, w1118;Orco-Gal4,UAS-GCaMP6f/+;orco1/orco1. Rescue, w1118;Orco-Gal4,UAS-GCaMP6f/UAS-Orco;orco1/orco1. (e and f) Quantification of frequency of the prior activity of a single ORN, Or42a (e) and Or42b ORN (f). Genotypes: WT, w1118;Or42a/b-Gal4/ UAS-GCaMP6f. Orco, w1118;Or42a/b-Gal4/UAS-GCaMP6f;orco1/orco1. Rescue, w1118;Or42a/b-Gal4,UAS-Orco/UAS-GCaMP6f;orco1/orco1. ***P < 0.001, Wilcoxon rank-sum test with Bonferroni correction; n.s., not significant.