Figure 4
From: Effect of HIV-1 Tat on the formation of the mitotic spindle by interaction with ribosomal protein S3

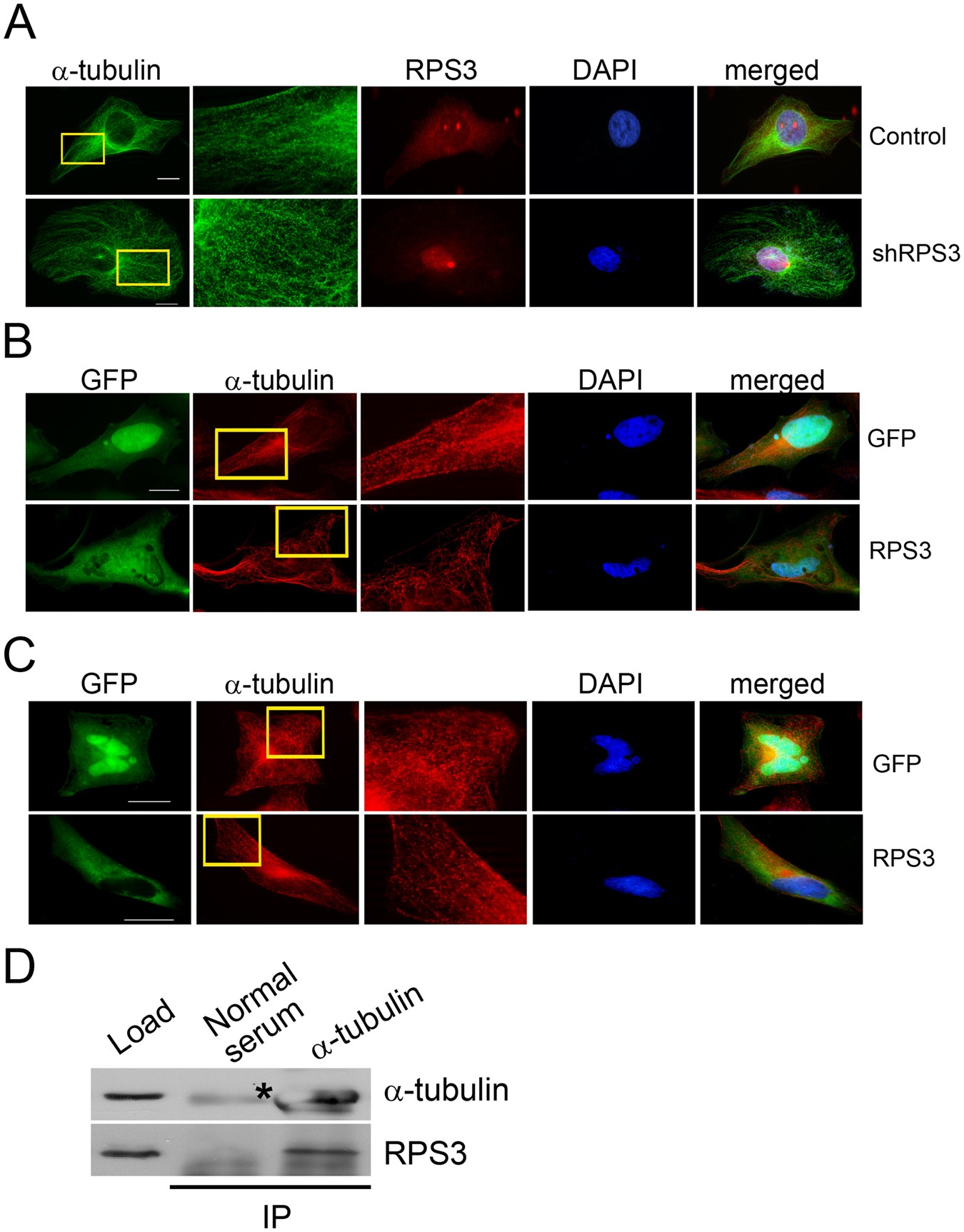
RPS3 interacts with α-tubulin and modulates the organization of α-tubulin. (A) Organization of α-tubulin in control and shRPS3-4-transduced HeLa cells. HeLa cells were transduced with the control virus or shRPS3-4 and immunostained with antibodies against RPS3 and α-tubulin. Control, n = 114; shRPS3, n = 134. Experiments were repeated three times. (B) α-Tubulin assembly in GFP- or RPS3-GFP-transfected cells. HeLa cells were transfected with an expression construct for GFP or RPS3-GFP and immunostained with an anti-α-tubulin antibody. Control, n = 24; RPS3 = 49. Experiments were repeated two times. (C) Expression of RPS3-GFP in RPS3-depleted cells rescues abnormal α-tubulin assembly. HeLa cells were transduced with shRPS3 and transfected with an expression construct for GFP or RPS3-GFP the next day. Cells were further incubated for 48 h and immunostained with an anti-α-tubulin antibody. Control, n = 20; RPS3, n = 51. Experiments were repeated three times. (D) RPS3 interacts with α-tubulin in G2/M phase. Cell extracts were prepared from G2/M-arrested HeLa cells, and immunoprecipitation was performed with an anti-α-tubulin antibody. Precipitants were subjected to western blotting with an anti-RPS3 or anti-α-tubulin antibody. *Non-specific band.