Figure 3
From: Loss of periostin ameliorates adipose tissue inflammation and fibrosis in vivo

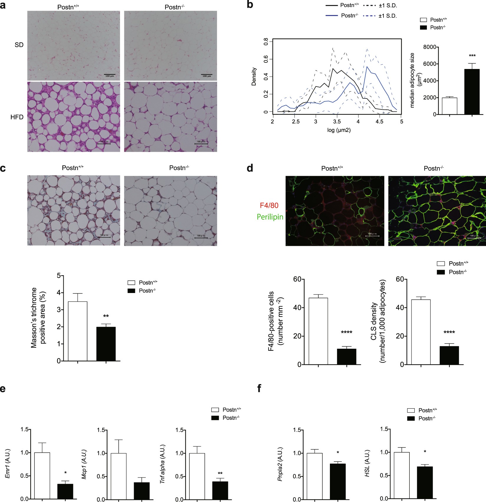
Ameliorated inflammation of adipose tissue in Postn−/− mice. (a) Representative H&E staining images of adipose tissue (Epi-fat) of Postn+/+ and Postn−/− SD-fed or HFD-fed mice. (b) Left, density curve of adipocyte surface areas in Epi-fat. Right, median adipocyte cell size in Epi-fat of Postn+/+ and Postn−/− HFD-fed mice. ***p < 0.001 by unpaired t-test. n = 3 images per mouse, 10 mice each. (c) Top, representative Masson’s trichrome staining images of adipose tissue (Epi-fat) of Postn+/+ and Postn−/− HFD-fed mice. Bottom, quantification of Masson’s trichrome-positive area (identical with interstitial fibrosis). **p < 0.01 by unpaired t-test. (d) Top, representative immunofluorescent staining of F4/80 (red) and perilipin (green). Bottom, the number of F4/80-positive cells and crown-like structure (CLS) density in Epi-fat of Postn+/+ and Postn−/− mice after HFD feeding for 16 weeks. Scale bars, 50 μm. ****p < 0.0001 by unpaired t-test. (e) Pro-inflammatory (Emr1, Mcp1 and Tnf-α) mRNA levels in Epi-fat from HFD-fed Postn+/+ and Postn−/− mice. n = 6 each, *p < 0.05, **p < 0.01 by unpaired t-test. (f) Lipolysis associated mRNA levels (Pnpla2 and Hsl) mRNA levels in Epi-fat from HFD-fed Postn+/+ and Postn−/− mice. n = 6 each, *p < 0.05 by unpaired t-test.