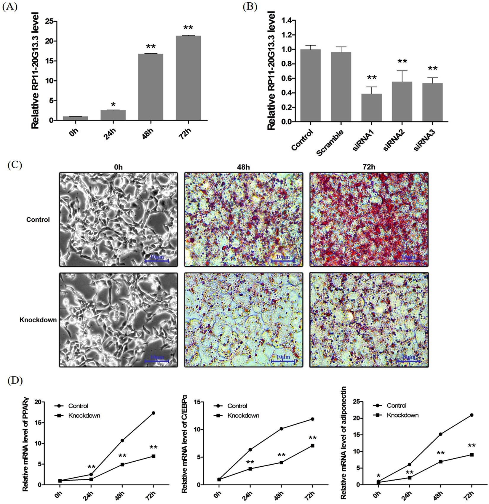
Figure 6

Knockdown RP11-20G13.3 in SW872 cells reduced adipogenesis. (A) lncRNA RP11-20G13.3 expression in the differentiation progress of SW872 preadipocytes at 0 h, 24 h, 48 h and 72 h. (B) Knockdown efficiencies of three kinds of siRNA targeting to RP11-20G13.3 were validated by qRT-PCR. (C) Oil Red O staining analysis in SW872 control and RP11-20G13.3-knockdown cells at 0 h, 48 h and 72 h. (D) The mRNA expression of PPARγ, C/EBPα and adiponectin during adipogenesis of control and RP11-20G13.3-knockdown cells at 0 h, 24 h, 48 h and 72 h. *P < 0.05, **P < 0.01 vs. control.