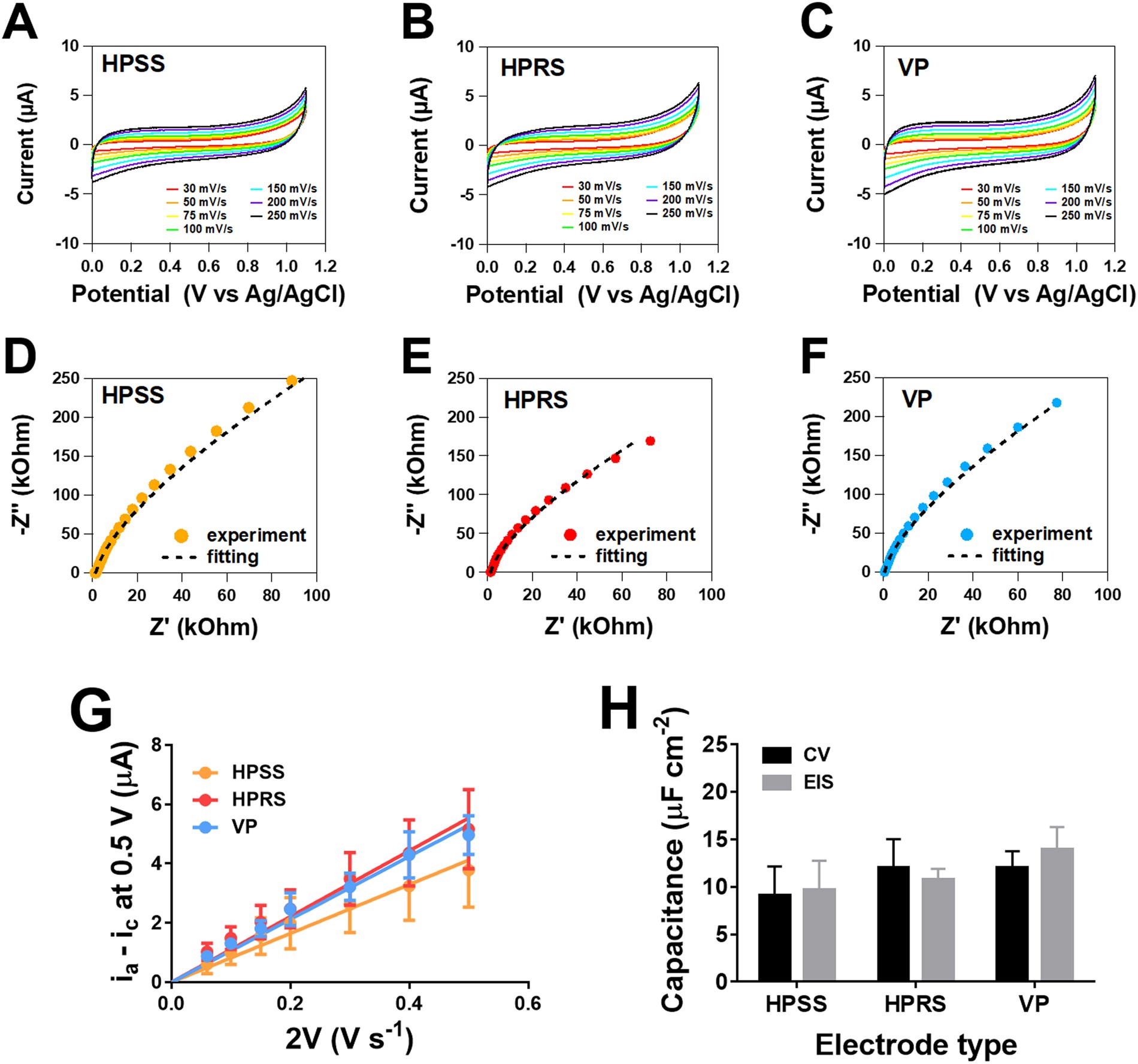
Figure 3

Determination of the double layer capacitance (Cdl) between the printed electrodes. (A–C) shows cyclic voltammograms at 30 mV/s to 250 mV/s and (D–F) shows Nyquist plots for the VP, HPRS and HPSS electrodes. CVs were measured in 1 M KCl from 0 to 1.1 V vs Ag/AgCl. The EIS measurements were made on a frequency range from 100 kHz to 0.1 Hz, using a modulation amplitude of 5 mV. (G) shows plots of Δi vs 2 V for VP, HPRS and HPSS electrodes in order to determine the Cdl. (H) shows comparisons of the Cdl when normalised to the electrode surface area of the three-printed electrodes. Statistical analyses were performed using two-way ANOVA. Data shown as mean ± S.D., n = 4.