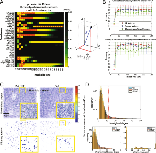
Figure 3

Multi-threshold analysis of PC3 and PC3-PTRF data at the ROI level. (A) Multi-threshold statistical analysis shows network measures and thresholds that discriminate PC3 and PC3-PTRF 3D point clouds. For each experiment, the p-values are calculated by the two-sided non-parametric Mann-Whitney statistical test to evaluate the null hypothesis that the network measures of the two populations (PC3 and PC3-PTRF) followed the same distribution. p-values (p1, p2, and p3) from Experiments 1–3 (see Fig. 1B) are aggregated via the L2-norm. We show the results with and without Bonferroni multiple comparisons correction. (B) Random decision forest accuracy of classifying the two populations at ROI (top) and cell level (bottom) using the whole feature set (red), degree features only (blue), and clustering coefficient features only (green). The error bars represent the standard deviation. (C) Filtering-out noisy blinks using unweighted degree at 80 nm via comparison with random graphs. (D) Filtering-out noisy blinks at 80 nm for unweighted degree, weighted neighboring degree (significant) and weighted clustering coefficient (non-significant). Vertical dashed red lines indicate level of noise removal. See Figs S2, S3.