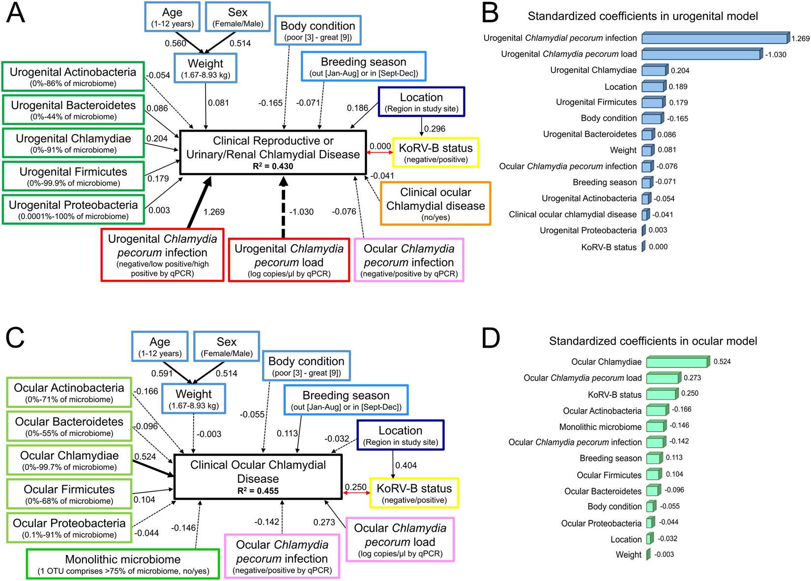
Figure 1

Structural equation models diagramming the factors influencing chlamydial disease at (A) urogenital (n = 204) or (C) ocular (n = 111) sites. Factors considered in the model are diagrammed in boxes with descriptions of that factor in parenthesis. The value on the arrow represents the amount of variance explained by the factor at the start of the arrow on the factor at the end of the arrow. The farther the value is from zero, the larger the influence (thicker the arrow in the diagram), with values comparable across the model. Solid arrows indicate positive effect; dashed arrows indicate negative effect; double-headed red arrows indicate co-variance. Summary of the standardized coefficients from (B) urogenital and (D) ocular models.