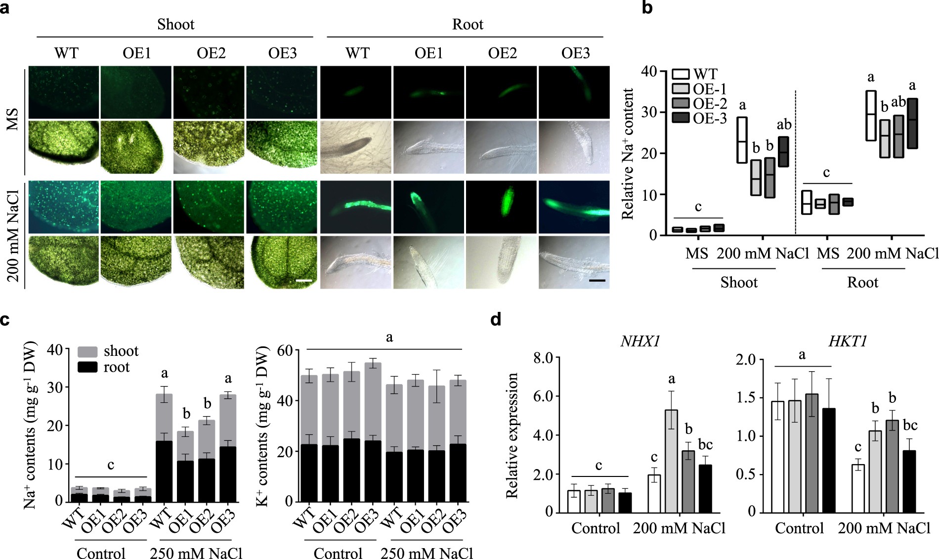
Figure 5

NtLTP4 regulated Na+ homeostasis by controlling the expression levels of HKT1 and NHX1. (a) Na+ contents in 14-day-old seedling shoots and roots of WT and OE lines treated with MS or 200 mM NaCl for 48 h exhibited by CoroNa™ Green dye. Green-fluorescence detected by confocal microscopy. Ten independent plants used in detection. Bar = 40 μm. (b) Na+ content quantitatively analysed by ImageJ. (c) Contents of Na+ and K+ in shoots and roots of 8-week-old plants irrigated with water or 250 mM NaCl for one month and measured by atomic absorption spectrometry. (d) Relative expression analysis of NHX1 and HKT1 in 14-day-old WT and OE lines treated with MS or 200 mM NaCl for 48 h. Data as mean values of three biological repeats. Error bars indicated SEM. One-way ANOVA (Duncan’s multiple range test) was performed, and statistical significant differences were indicated by different lowercase letters (P < 0.01).