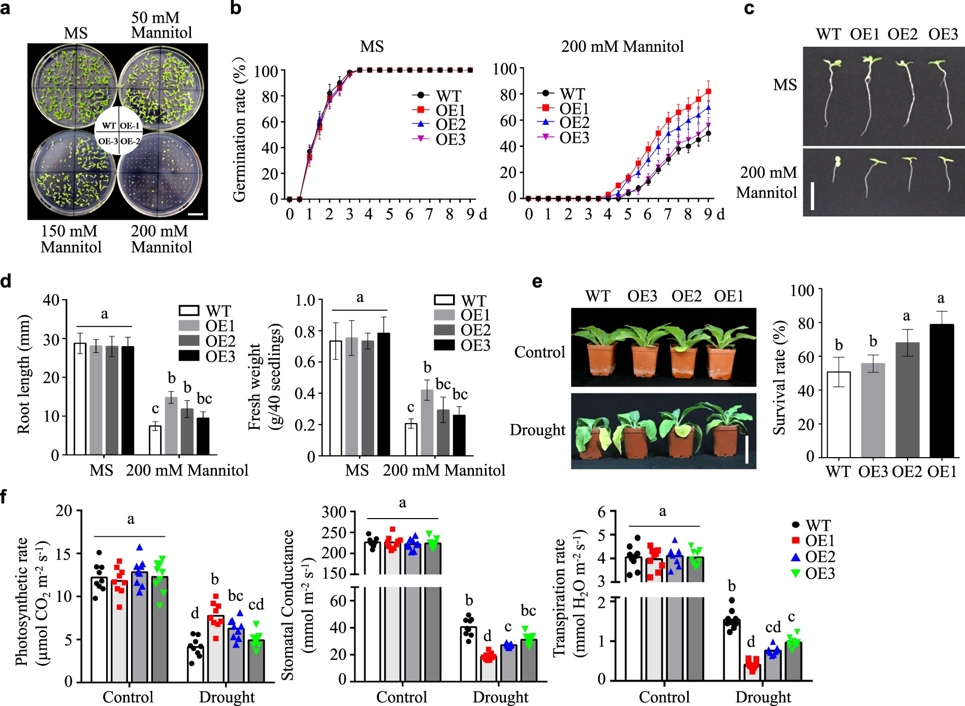
Figure 6

Overexpression of NtLTP4 in transgenic plants enhanced drought tolerance. (a) Seed germination on MS medium containing various concentrations of mannitol. Bar = 1 cm. (b) Germination rates of WT and OE lines in MS medium with or without 200 mM mannitol. (c) Seedling phenotype of 14-day-old WT and OE lines with or without mannitol treatment. Bar = 1 cm. (d) Root length and fresh weight of seedlings shown in (c). (e) Phenotype and survival rate of 8-week-old WT and OE plants grew in soil with or without dehydration treatment for 15 days. Bar = 2 cm. (f) Photosynthetic performances of WT and OE plants with or without drought treatment. Pn: net photosynthetic rate (Pn, μmol CO2 m−2s−1) Gs: stomatal conductance (gs, mmol H2O m−2s−1) E: transpiration rate (E, mmol H2O m−2s−1). Data as mean values of three biological repeats. Error bars indicated SEM. One-way ANOVA (Duncan′s multiple range test) was performed, and statistical significant differences were indicated by different lowercase letters (P < 0.01).