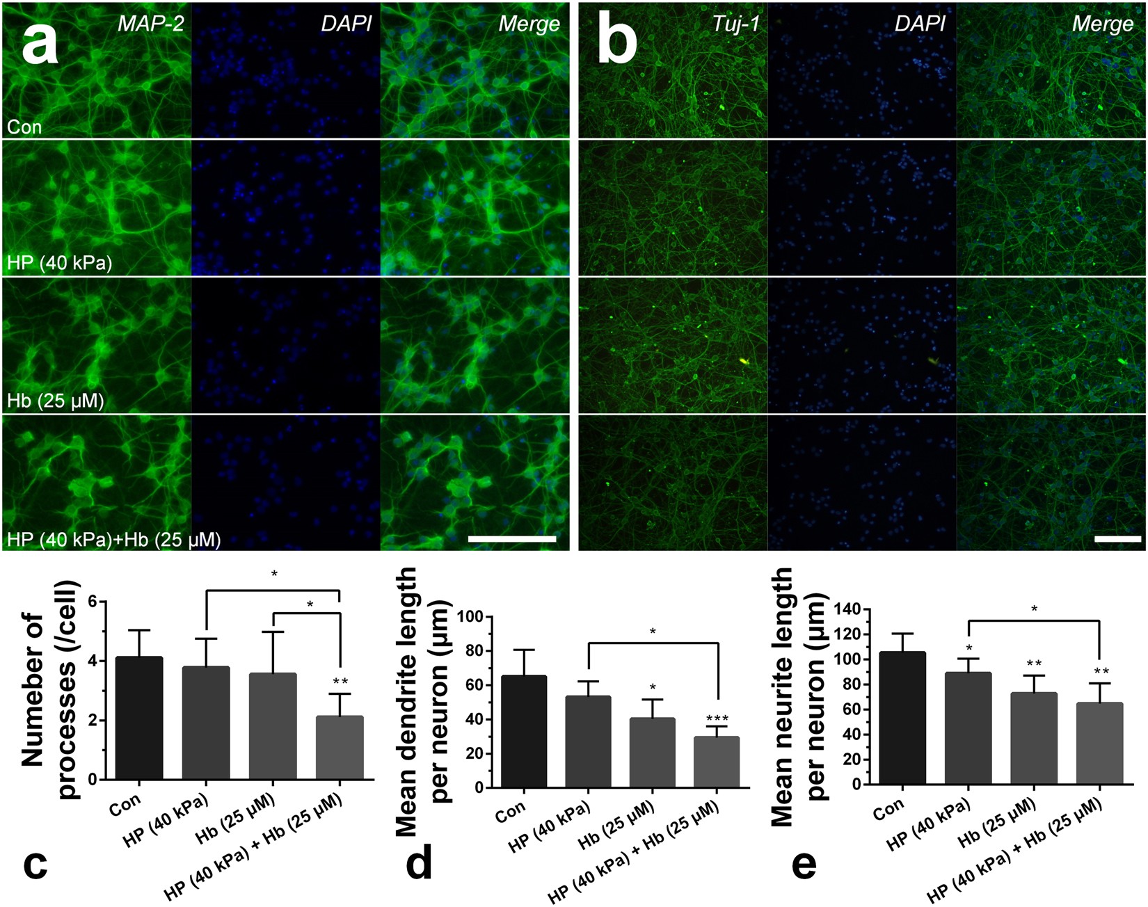
Figure 2

The elevated hydrostatic pressure or hemoglobin caused microtubule disruption (a) and structural degradation (b) in vitro (Scale bar: 100 μm). The number of processes (c) and mean dendrite length (d) were measured from MAP-2 staining. Neurite length (e) were measured from Tuj-1 staining. (c–e) were analyzed by Image-Pro Plus. Data are expressed as the means ± SD (n = 12, *P < 0.05, **P < 0.01, ***P < 0.001).