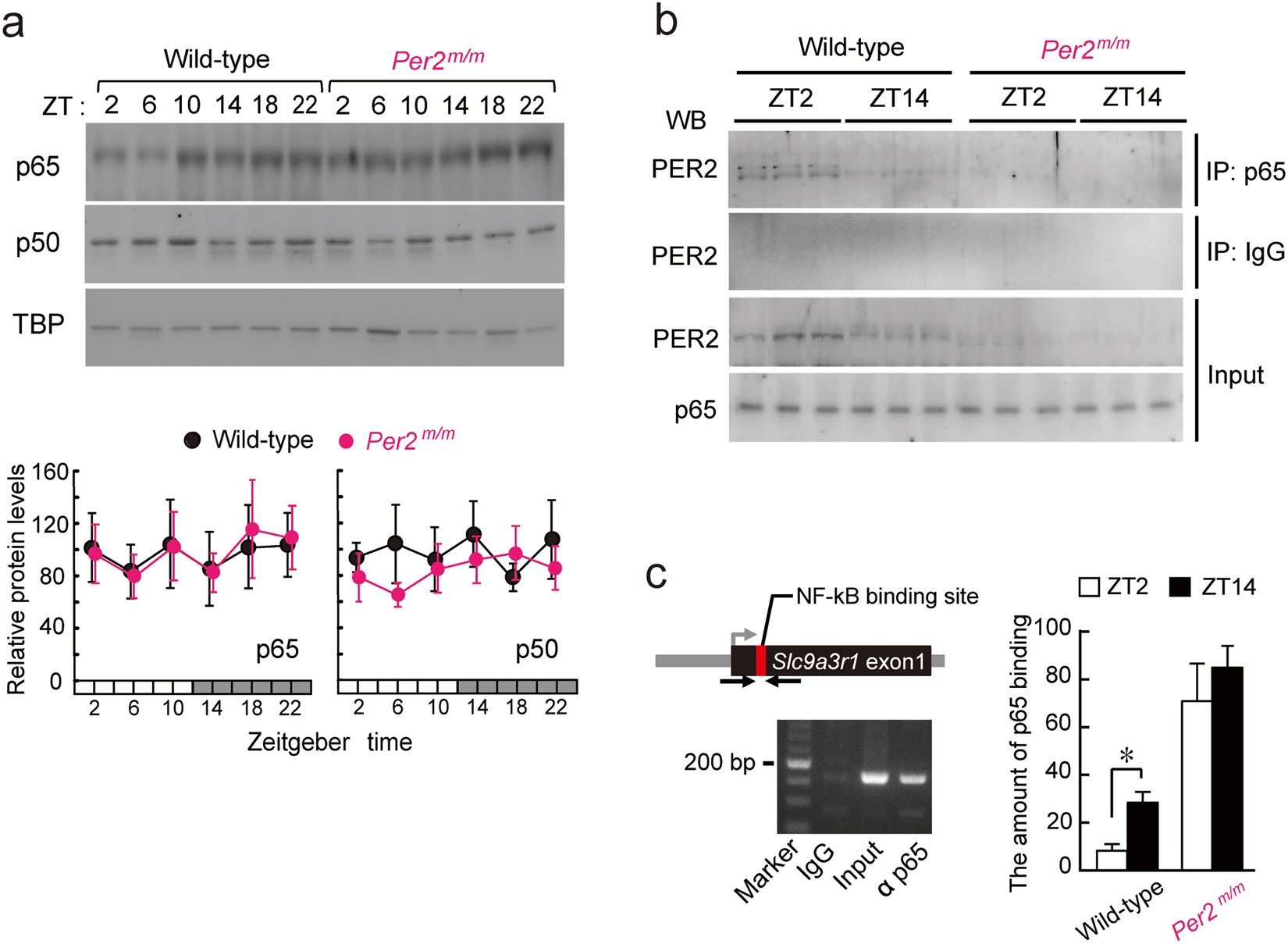
Figure 3

Interaction of PER2 with p65 underlies time-dependent changes in p65 binding to the Slc9a3r1 promoter. (a) Temporal-expression profiles of p65 and p50 in hepatic nuclear fractions of wild-type and Per2m/m mice maintained under a 12-h light/dark cycle. Each value represents the mean with s.e.m. for data from 6 mice. (b) Time-dependent interaction between PER2 and p65 in liver nuclei of wild-type and Per2m/m mice. Nuclear extracts prepared at ZT2 and ZT14 were immunoprecipitated (IP) with antibodies against p65 and separated by SDS-PAGE. The blot was incubated with antibodies against PER2 or p65. (c) Temporal-binding profiles of p65 to the Slc9a3r1 promoter in liver of wild-type and Per2m/m mice maintained under a 12-h light/dark cycle. Cross-linked chromatin from livers collected at ZT2 and ZT14 were immunoprecipitated with antibodies against p65. Solid arrows represent PCR amplification areas containing the NF-kB-binding site. Each value represents the mean with s.e.m. for results from 3 mice. *P < 0.05, significant difference between the two time points (F3,8 = 4.500; P = 0.039; ANOVA with Tukey-Kramer post hoc test). Full-size images of immunoblotting are presented in Supplementary Figs 13 and 14.