Figure 2
From: Substance P modulates bone remodeling properties of murine osteoblasts and osteoclasts

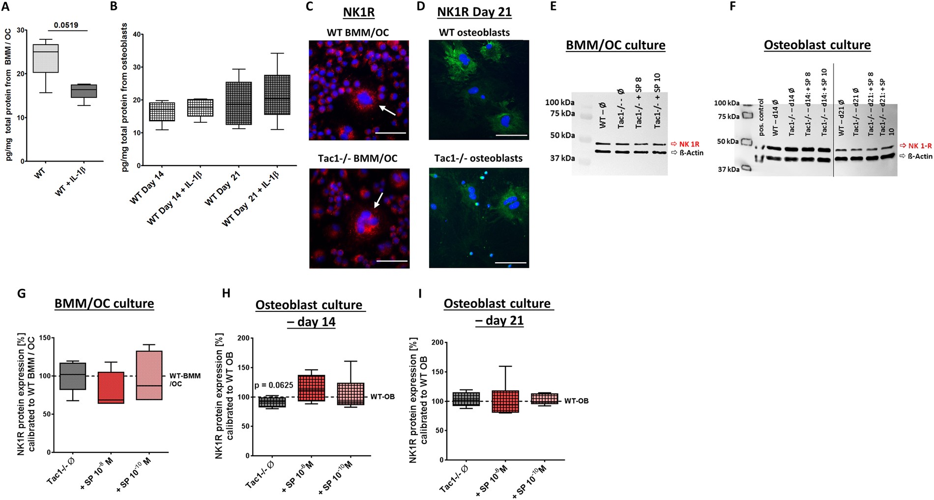
Endogenous SP production and NK1R protein expression. SP concentration in cell culture supernatants of BMM/osteoclast cultures (A) and osteoblasts after 14 and 21 days of osteogenic differentiation (B), kept for 24 hours in differentiation medium; w/o stimulation with IL-1β (0.5 ng/ml) to mimic proinflammatory conditions. N = 5–8. Assay Detection Limit: 9.76 pg/ml. Endogenous SP (Molecular weight = 1350 g/L) production in BMM/osteoclast cultures and osteoblasts corresponds to about 1–2.5 × 10−11 M. (C) Representative fluorescence image of NK1R staining (red fluorescence) in WT and Tac1−/− BMM/osteoclast cultures. Size bar = 50 µm. (D) Representative fluorescence image of NK1R staining (green fluorescence) in WT and Tac1−/− osteoblasts after 21 days osteogenic differentiation. Size bar = 50 µm Cell nuclei were counterstained with DAPI. (E) Representative Western Blot image of NK1R- and β-actin protein expression in WT and Tac1−/− BMM/osteoclast cell lysates, w/o stimulation with 10−8/10−10 M SP for 24 h. Image is cropped, full length images are provided in Supplementary file 4A. Ø = no stimulation. N = 4–8. (F) Representative Western Blot image of NK1R and β-actin protein expression in WT and Tac1−/− osteoblast cell lysates after 14 and 21 days of osteogenic differentiation, w/o stimulation with 10−8/10−10 M SP for 24 h. Image is cropped from two blots (black line), full length images are provided in Supplementary file 4B (osteoblasts after 14 days) and 4 C (osteoblasts after 21 days). Ø = no stimulation. N = 4–8. Quantification of NK1R protein expression of WT and Tac1−/− BMM/osteoclast cultures (G) and osteoblasts after 14 (H) and 21 days (I) in osteogenic medium, w/o stimulation with 10−8/10−10 M SP for 24 h, normalized to β-actin protein content. NK1R protein expression in Tac1−/− BMM/osteoclast cultures and osteoblasts was calibrated to WT controls (dotted line = 100%). Ø = no stimulation. N = 4–8. OC = osteoclasts; OB = osteoblasts; *p < 0.05.