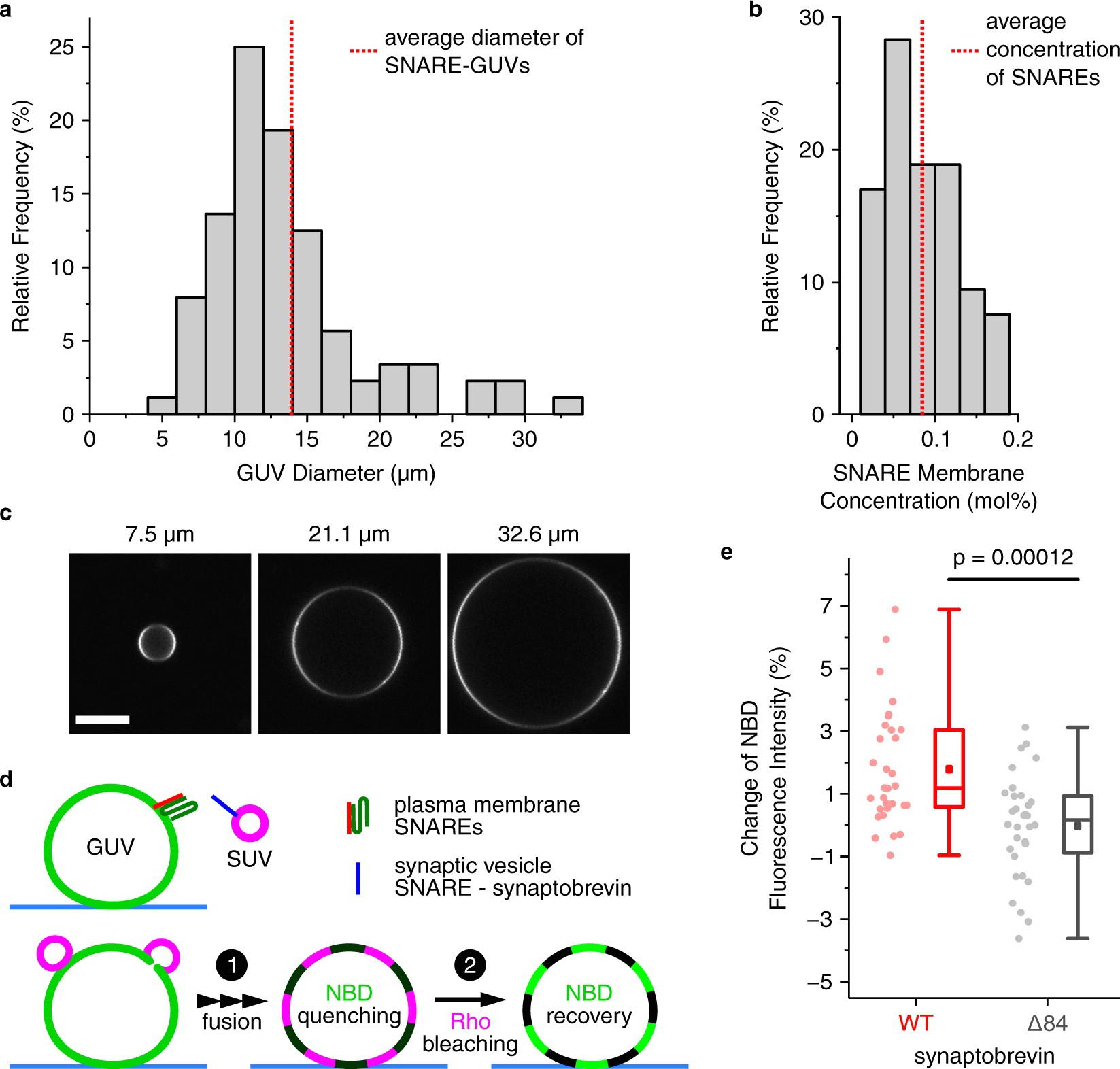
Figure 4

Characterization of SNARE-GUVs obtained with the Pt chamber. (a) Diameter distribution of GUVs obtained in a Pt chamber. The histogram was constructed from the diameters of N = 88 GUVs, with a bin width of 2 µm. Vertical dotted line indicates average diameter. (b) Histogram showing the distribution in the concentration of the SNARE proteins in the membrane of GUVs (N = 53, with a bin width of 0.03 mol%) obtained by comparing the fluorescence intensities of GUVs containing labelled proteins with those of GUVs containing known concentrations of labelled lipid (for details see Materials and Methods and ref.18) (c) Microscopy images showing examples of GUVs (stained with DiD) of different diameters obtained with the Pt chamber. Images were taken with the focal plane adjusted to the GUV equatorial plane. Scale bar 10 µm. Diameters are indicated above the images. (d) Cartoon showing the lipid mixing assay used for measuring membrane fusion of externally added SUVs with immobilised GUVs. Upon fusion (1) FRET between NBD and Rho results in NBD quenching. After bleaching of Rho (2), the NBD signal is recovered. (e) Lipid mixing experiment showing the fusogenic activity of SNARE proteins present on GUVs. NBD fluorescence intensity was measured before and after bleaching of the acceptor dye (Rho), with the changes after bleaching plotted as percentage change of total intensity. For control a synaptobrevin mutant (Δ84) was used which causes a block of fusion, with the vesicles arrested at the docked state. Boxes represent interquartile range, and whiskers below and above indicate full data range. Line in a box represents median and square point represents the mean. N = 32 for each experimental condition, unpaired t-test at α = 0.05.