Figure 1
From: Response inhibition on the stop signal task improves during cardiac contraction

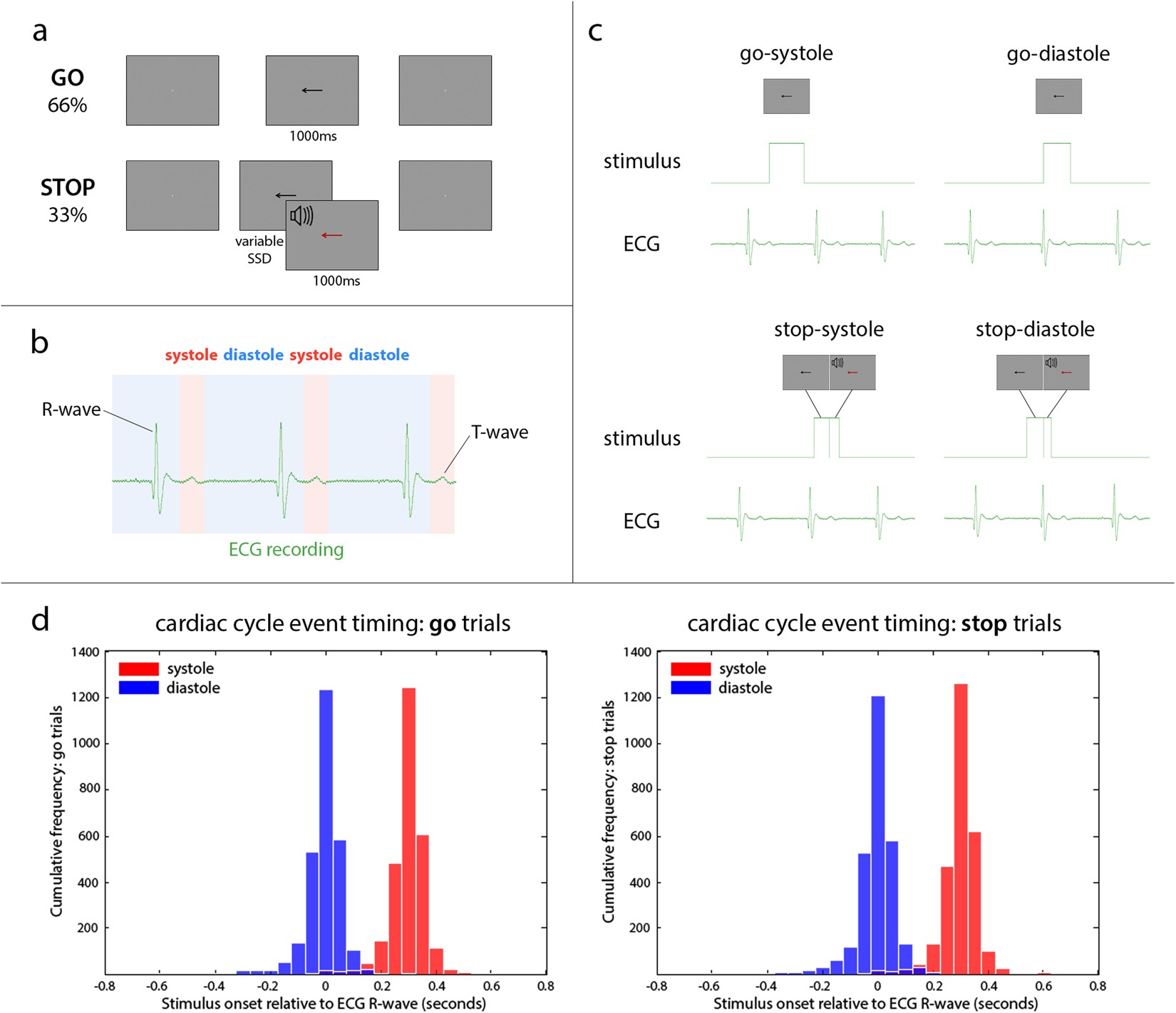
Cardiac stop signal task. (a) Stop signal task, (b) cardiac cycle in relation to ECG signal: systole (cardiac contraction) occurs around the T-wave, which is typically ~300 ms after the R-wave, (c) cardiac timing of stop signal task event onsets, (d) precision of trial event timing within the cardiac cycle, relative to the R-wave peak, in 50 ms time bins: >90% of trials were within 200 ms of the intended timing for diastole trials at 10 ms prior to the R-wave, and for systole trials at 290 ms following R-wave. Dark blue indicates overlap of diastole and systole trial timings (minimal for both go and stop trials).