Figure 3
From: Effect of calcium electroporation on tumour vasculature

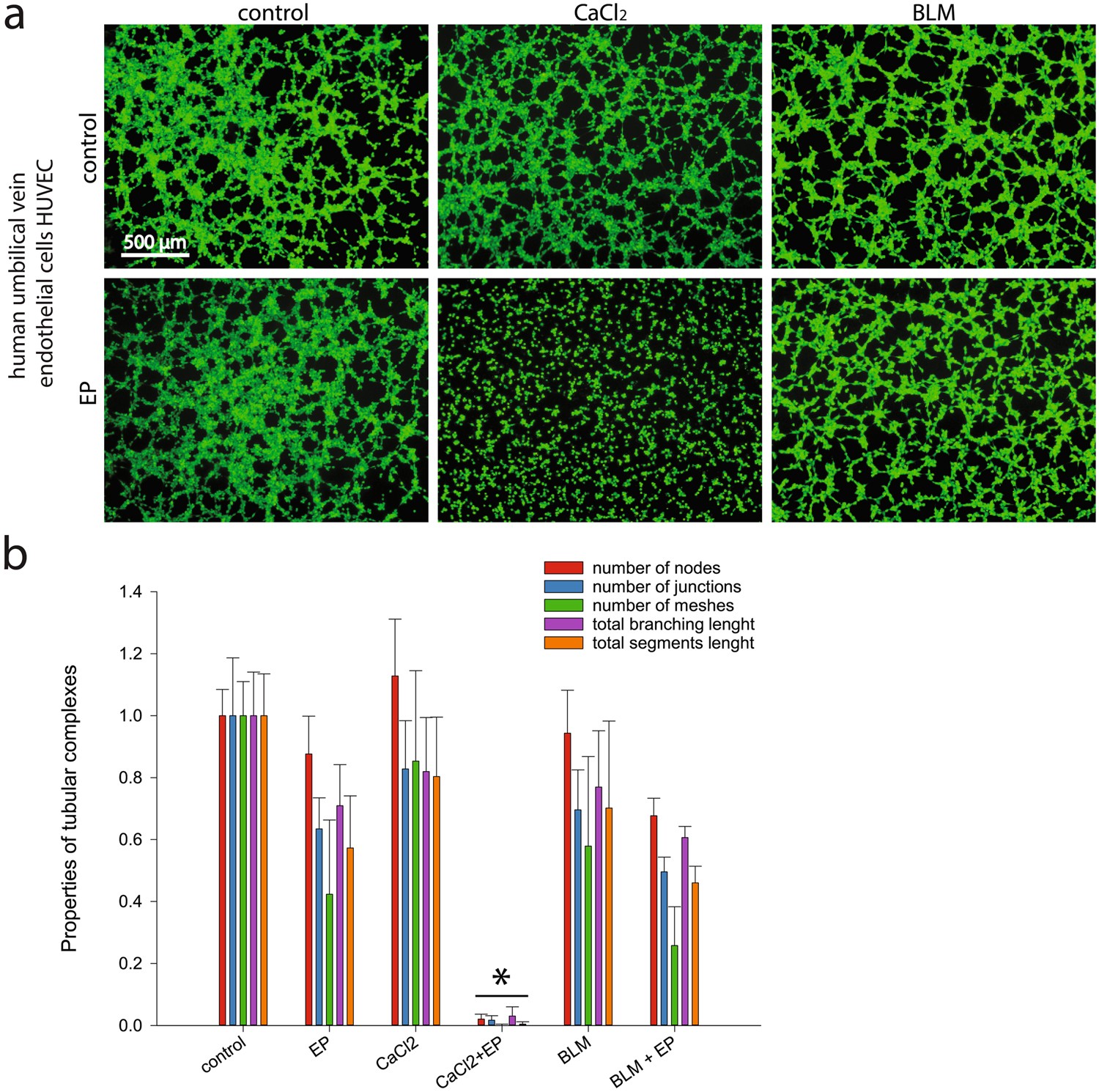
Reduced ability to form capillary-like structures of HUVEC endothelial cells after CaEP or ECT with bleomycin (BLM). (a) Original images of tubular complexes 4 hours after treatment with IC50 concentrations of calcium or bleomycin and in combination with electroporation. (b) Analysis of tubular complexes by quantification of different properties (number of nodes, junctions, meshes, total branching length and total segments length). All data were normalized to non-treated control cells. Comparisons between groups were carried out by Holm-Sidak testing following one-way ANOVA, an asterisk indicates the statistically significant difference (*p < 0.05). Results represent at least two independent experiments, n = 4 or more wells in each experiment. Bars represent AM ± s.e.m.