Figure 4
From: Effect of calcium electroporation on tumour vasculature

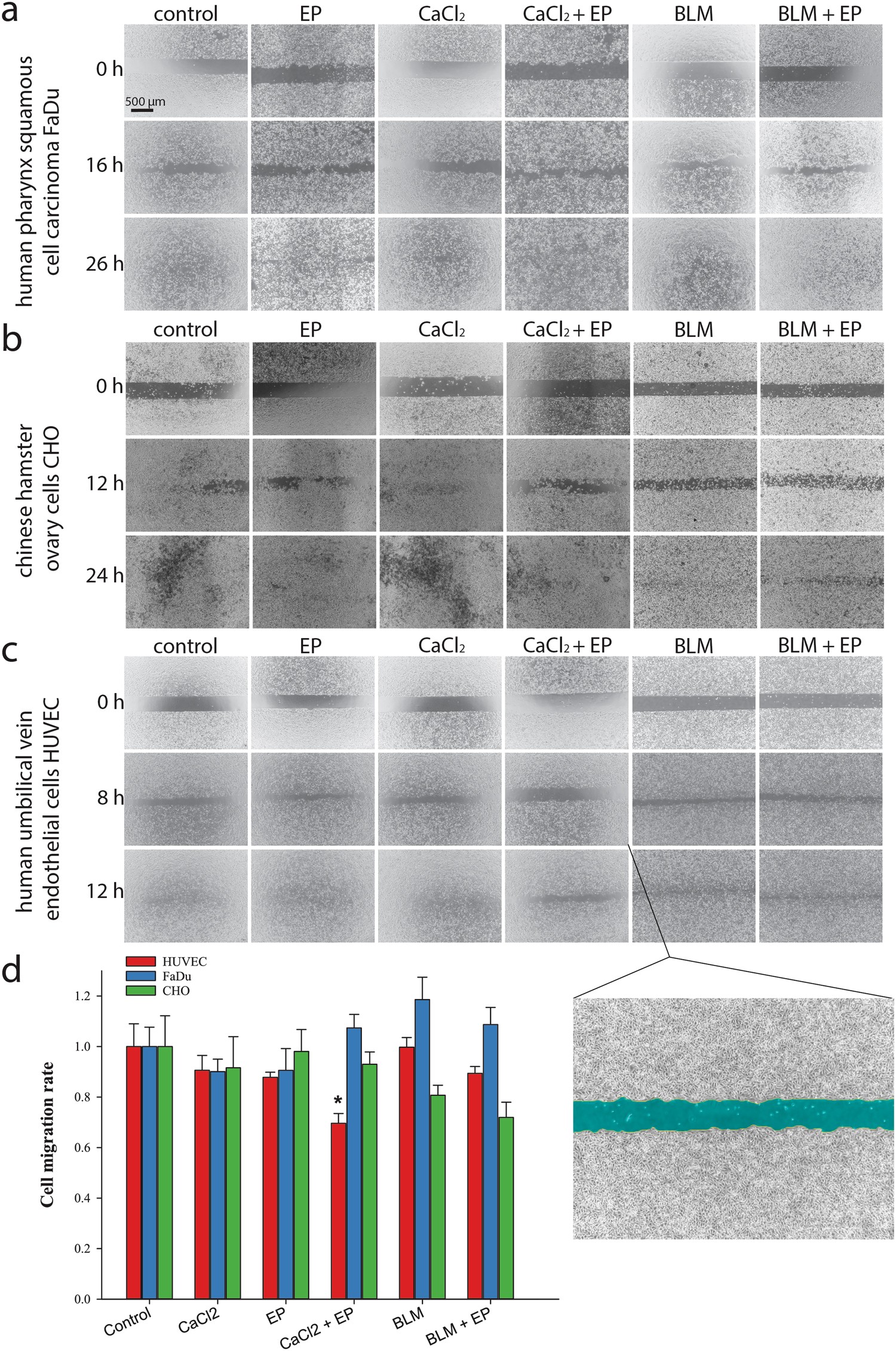
Reduced migration potential of HUVEC endothelial cells after CaEP or ECT with bleomycin (BLM). (a–c) Original images of wound healing assays taken at different time points after removal of silicone inserts. Last shown time point is when experiments were terminated (when controls have sealed). (d) The kinetic analysis of cell migration rate (n = 4 wells in at least 2 independent experiments). Bars represent AM ± s.e.m. Asterisk indicates statistically significant difference (*p < 0.05) compared to control, performed by Holm-Sidak testing following one-way ANOVA. All data are normalized to the untreated cells. Magnified image shows an example of the cell-free area (artificially coloured blue), that was quantified at each time point.