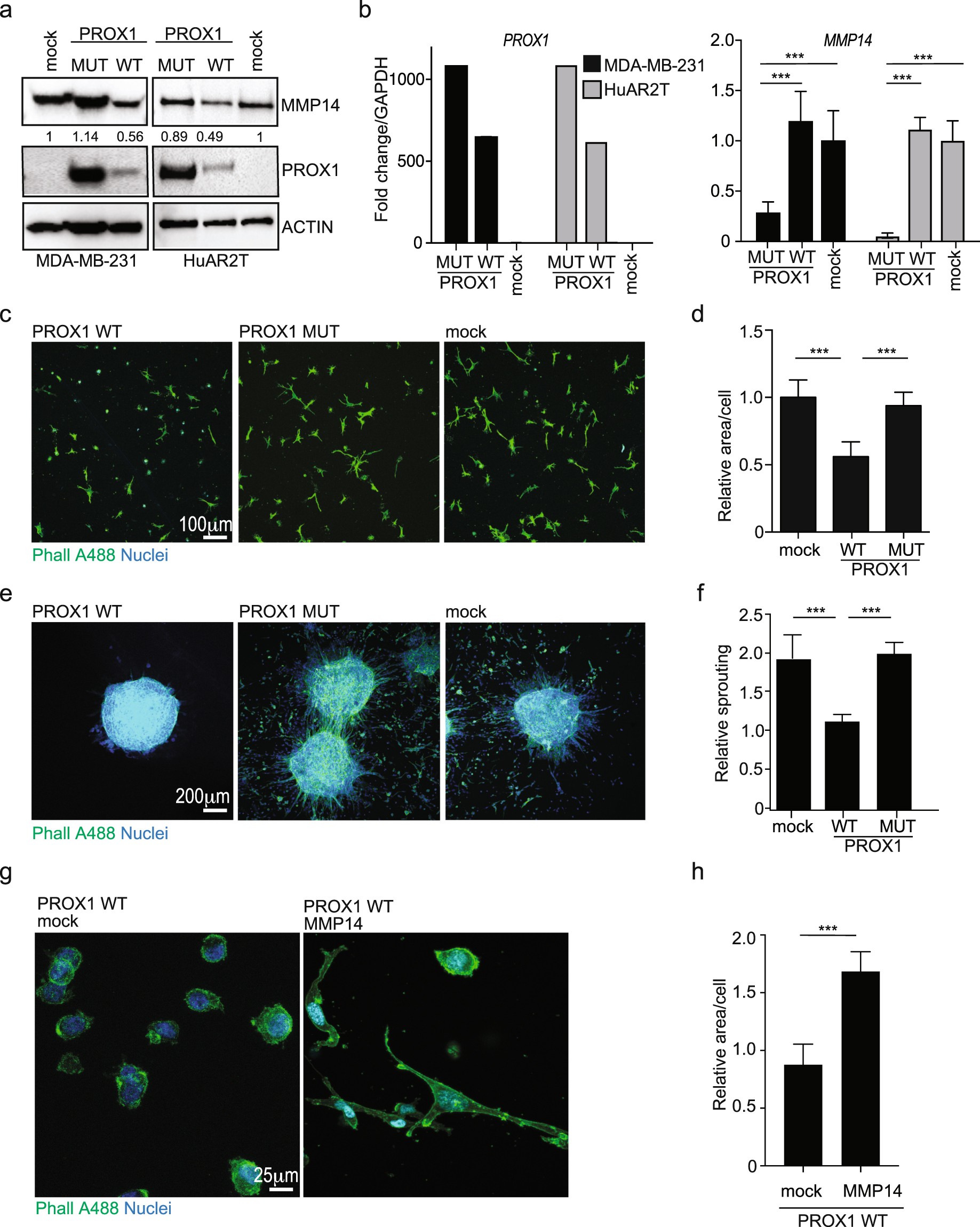
Figure 5

PROX1 reintroduction decreases MMP14 expression and reduces 3D invasiveness in BEC and cancer cells. (a) MDA-MB-231 and HuAR2T were treated with the indicated siRNAs for 72 h, and whole cell extracts were analysed by immunoblotting for the indicated proteins using actin as a loading control; numbers indicate the intensity of MMP14 band for each sample normalized to the corresponding loading control. Cropped membranes are shown, uncropped membranes can be found in Fig. S3e,f. (b) The samples in (a) were analysed by RTqPCR for the indicated targets with GAPDH as an internal control. Bars represent the average of three independent experiments, error bars show SD. (c) 3D fibrin invasion assay with MDA-MB-231 transduced with lentiviruses expressing PROX1 WT or MUT and stained with Phalloidin (Phall A488) and Hoechst. Empty vector was used as a control (mock). Representative images are shown. (d) Quantification of three images per condition described in (c) from three independent experiments (n > 200 cells/condition). Bars represent the average area occupied by each cell and normalized to the mock infected cells. (e) 3D sprouting assay of HuAR2T spheroids, treated and stained as in (c). Representative images are shown. (f) Quantification of three independent experiments described in (e). Bars represent the average of the total area of each spheroid divided by the area of the non-invading cells. Three spheroids per condition were quantified in three independent experiments. Error bars indicate SD. (g,h) MDA-MB-231 cells were transduced with PROX1 WT-expressing lentivirus for 24 h and subsequently transfected with a control vector (mock) or MMP14 expression vector for 24 h. Cells were then embedded in fibrin and treated as in (c). (g) Representative enlarged images are shown. (h) Quantification of three images/condition for two independent experiments (n > 100). Bars represent the average of the total area occupied by each cell and normalized to the mock transfected cells. Error bars indicate SD. **p < 0.005; ***p > 0.001.