Figure 4
From: Amelioration of High Fructose-Induced Cardiac Hypertrophy by Naringin

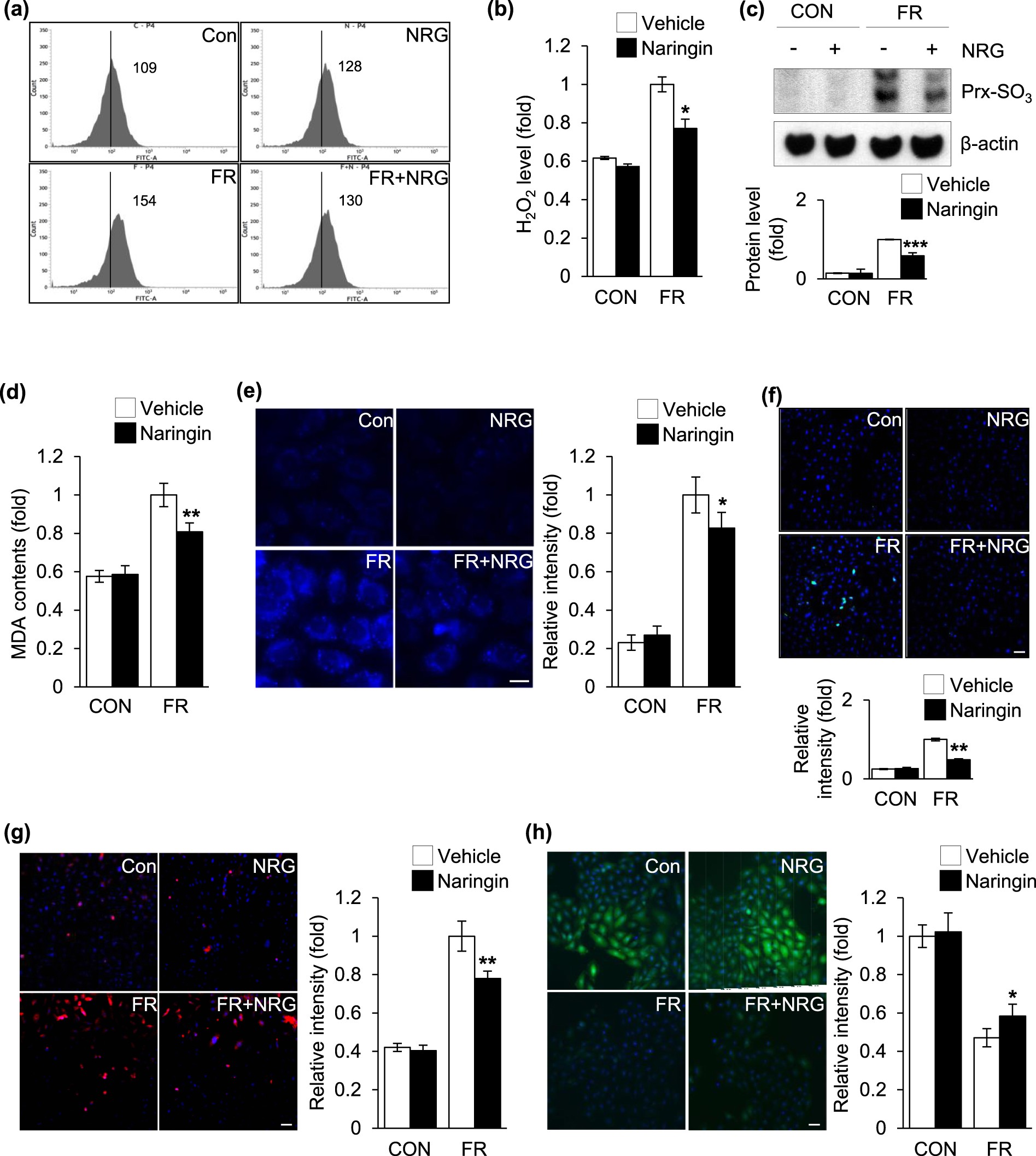
Naringin suppressed intracellular ROS production in fructose-exposed cardiomyocytes. (a) Flow cytometric analysis of DCFH-DA fluorescence levels for intracellular hydrogen peroxide production in H9c2 cells after fructose exposure. (b) Intracellular hydrogen peroxide production was measured using a xylenol orange assay. (c) Immunoblot analysis of Prx-SO3 levels in H9c2 cells. Actin was used as a loading control. Quantification of the protein levels normalized to actin is shown. (d) TBARS assay for assessment of the level of accumulated MDA in H9c2 cells. (e) DPPP fluorescence level for assessment of lipid peroxidation levels in H9c2 cells. Histograms represent the quantification of fluorescence intensity. (f) Representative images of the 8-OHdG (Green) immunohistochemical analysis measuring oxidative DNA damage. Double staining for nuclear morphology was performed with Hoechst 33342. Histograms represent the quantification of fluorescence intensity. (g) Immunohistochemical staining for the levels of S-glutathionylated adducts. Histograms represent the quantification of fluorescence intensity. (H) CMFDA fluorescence level for evaluating intracellular GSH levels in H9c2 cells. Histograms represent the quantification of fluorescence intensity. All data are presented as the mean ± S.D. of three separate experiments (*P < 0.05, **P < 0.01, ***P < 0.001 vs. fructose treated group). Scale bar in images indicates 20 μm. Con: control group, FR: fructose group, NRG: naringin treatment group compared with vehicle group.