Figure 1
From: Double Strand Break DNA Repair occurs via Non-Homologous End-Joining in Mouse MII Oocytes

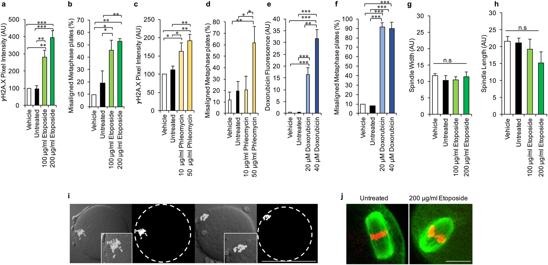
Assessment of the vulnerability of the mouse ovulatory stage oocyte to genotoxic stressors. (a,c,e) MII oocytes demonstrated a dose-dependent increase in γH2A.X and doxorubicin labelling (DOX treatment) at the metaphase plate following exposure to ETP, PHL or DOX. (b,d,f) γH2A.X labelling was accompanied by a pronounced, concomitant increase in metaphase plate abnormalities. (g,h) In addition spindle width and length were analysed as an early predictor of embryonic competency. This analysis revealed that ETP-induced perturbation of the metaphase plate was not associated with overt alterations in either measurement. (i–j) Representative images illustrate precocious chromatin segregation in MII oocytes as well as (j) confirm the retention of normal spindle width and length (green = tubulin, red = pseudocoloured DAPI). Statistical significance was determined using ANOVA, Tukey–Kramer HSD and Student’s t-tests. *p ≤ 0.05, **p ≤ 0.01 and ***p ≤ 0.001. Each experiment was conducted on a minimum of three biological replicates, with each replicate comprising a minimum of 30 oocytes. All data are expressed as means ± S.E.M. Scale bars in (i) and (j) =80 μm and 10 μm, respectively.