Figure 6
From: Double Strand Break DNA Repair occurs via Non-Homologous End-Joining in Mouse MII Oocytes

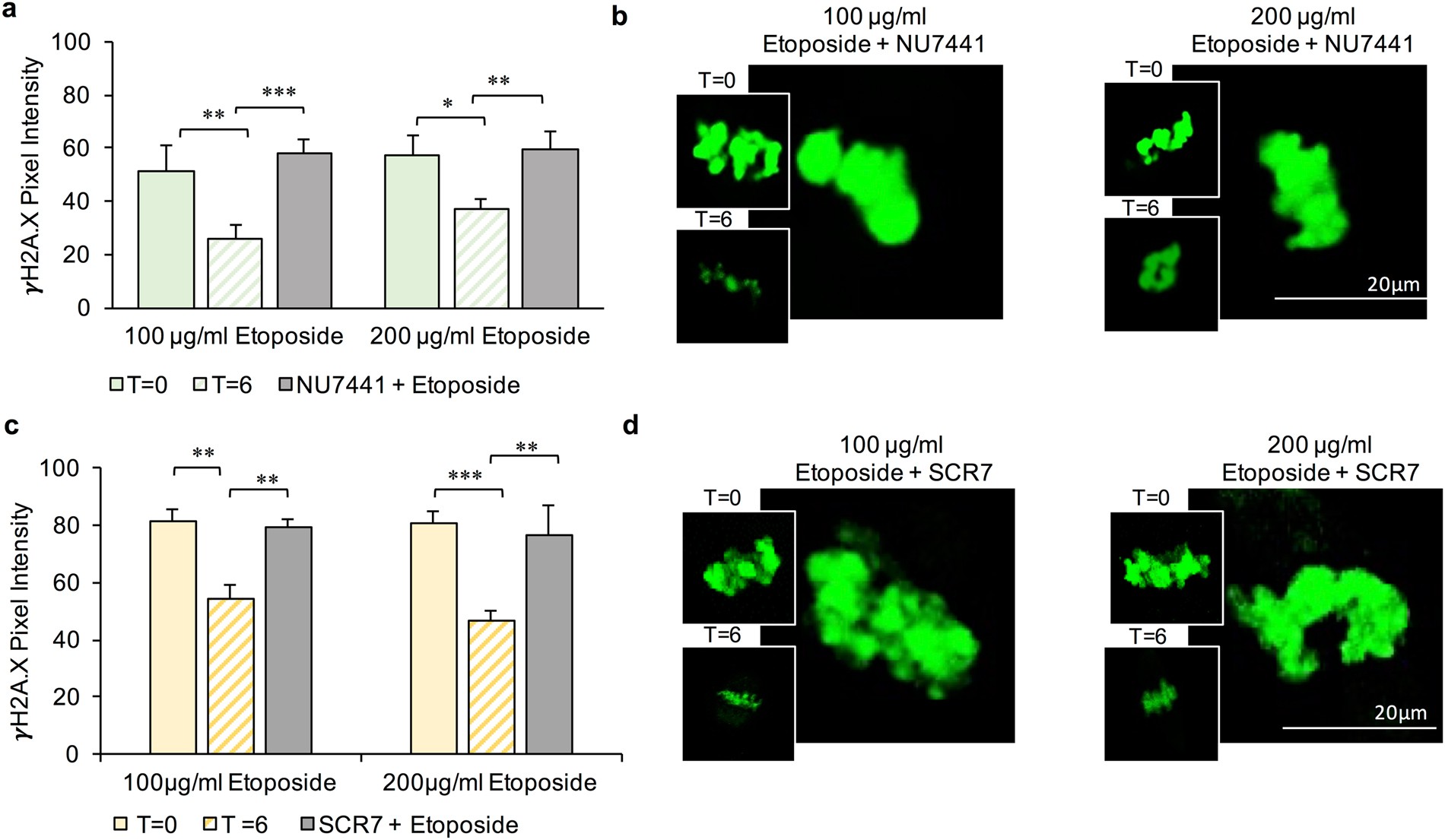
Assessment of the functional significance of NHEJ repair activity by selective pharmacological inhibition. (a) NU7441 (50 μM) a potent and selective antagonist of DNA-PKcs and (c) SCR7 (20 μM), a selective inhibitor of DNA ligase IV were incubated with ETP-treated oocytes during a recovery time course (6 h). In both instances, inhibition of DNA-PKcs or DNA ligase IV completely prohibited the resolution of γH2A.X foci. In contrast, ETP-treated oocytes not challenged with these pharmacological inhibitors experienced a significant decrease in γH2A.X labelling following an equivalent recovery period. (b and d) Representative immunofluorescence images of γH2A.X labelling of the metaphase plate are presented, with the main image corresponding to oocytes treated with (b) ETP + NU7441 and (d) ETP + SCR7. Similarly, the insets in panels (b) and (d) correspond to γH2A.X labelling of the metaphase plate in ETP treated oocytes at T = 0 (i.e. upper insets) and again at T = 6 h (lower insets). Statistical significance was determined using ANOVA and Student’s t-tests. *p ≤ 0.05, **p ≤ 0.01 and ***p ≤ 0.001. Each experiment was conducted on a minimum of three biological replicates, with each replicate comprising a minimum of 30 oocytes. All data are expressed as means ± S.E.M. Scale bar = 20 μm.