Figure 3
From: Keratinocyte differentiation induces APOBEC3A, 3B, and mitochondrial DNA hypermutation

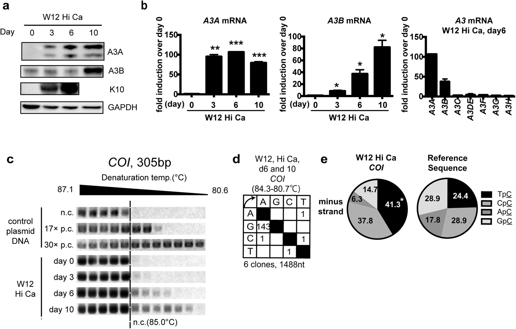
Keratinocyte differentiation induced A3A/B expression and mitochondrial DNA hypermutation. W12 cells were differentiated in 1.2 mM CaCl2 for the indicated period of up to 10 days. (a) Nine micrograms of total cell lysate were subjected to immunoblotting, to determine the protein levels of A3s, Keratin 10 (K10), and GAPDH. (b) RT-qPCR analysis of differentiated W12 cells. Total RNA was harvested and mRNA levels of A3s were quantified by RT-qPCR. The copy numbers of A3s were normalized to that of HPRT and indicated as fold induction relative to day 0. The mean values and the standard deviations are indicated as bar graphs and error bars, respectively. (c) Total DNAs were subjected to 3D-PCR targeting COI, along with plasmid controls containing amplicons with 0, 17, and 30 C-to-T mutations. (d,e) The amplicons from a denaturing temperature of 85.0 °C or lower were sequenced (d), and the dinucleotide preference of G-to-A mutations are summarized (e). The P-values were calculated using unpaired two-tailed Student’s t tests and chi-square tests for the RT-qPCR analysis and dinucleotide analysis, respectively. *P < 0.05, **P < 0.01, and ***P < 0.005.