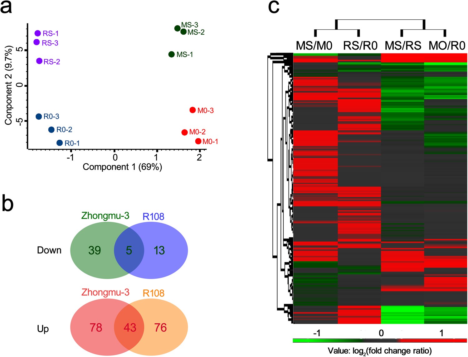
Figure 3

The statistical analysis of iTRAQ data. (a) Principal component analysis of the iTRAQ data. MS: Zhongmu-3 seedlings treated with 20 mM salt (NaCl and Na2SO4); RS: R108 seedlings treated with 20 mM salt (NaCl and Na2SO4); M0: Zhongmu-3 seedlings without salt treatment; R0: R108 seedlings without salt treatment. Numbers in parentheses represent the percentage of total variance explained by the first and second principal component. (b) Venn diagram of differentially changed proteins in Zhongmu-3 and R108 seedlings. (c) Hierarchical cluster analysis of the fold change ratio (log2 fold change) of the 254 differentially changed proteins identified in Zhongmu-3 and R108 seedlings.