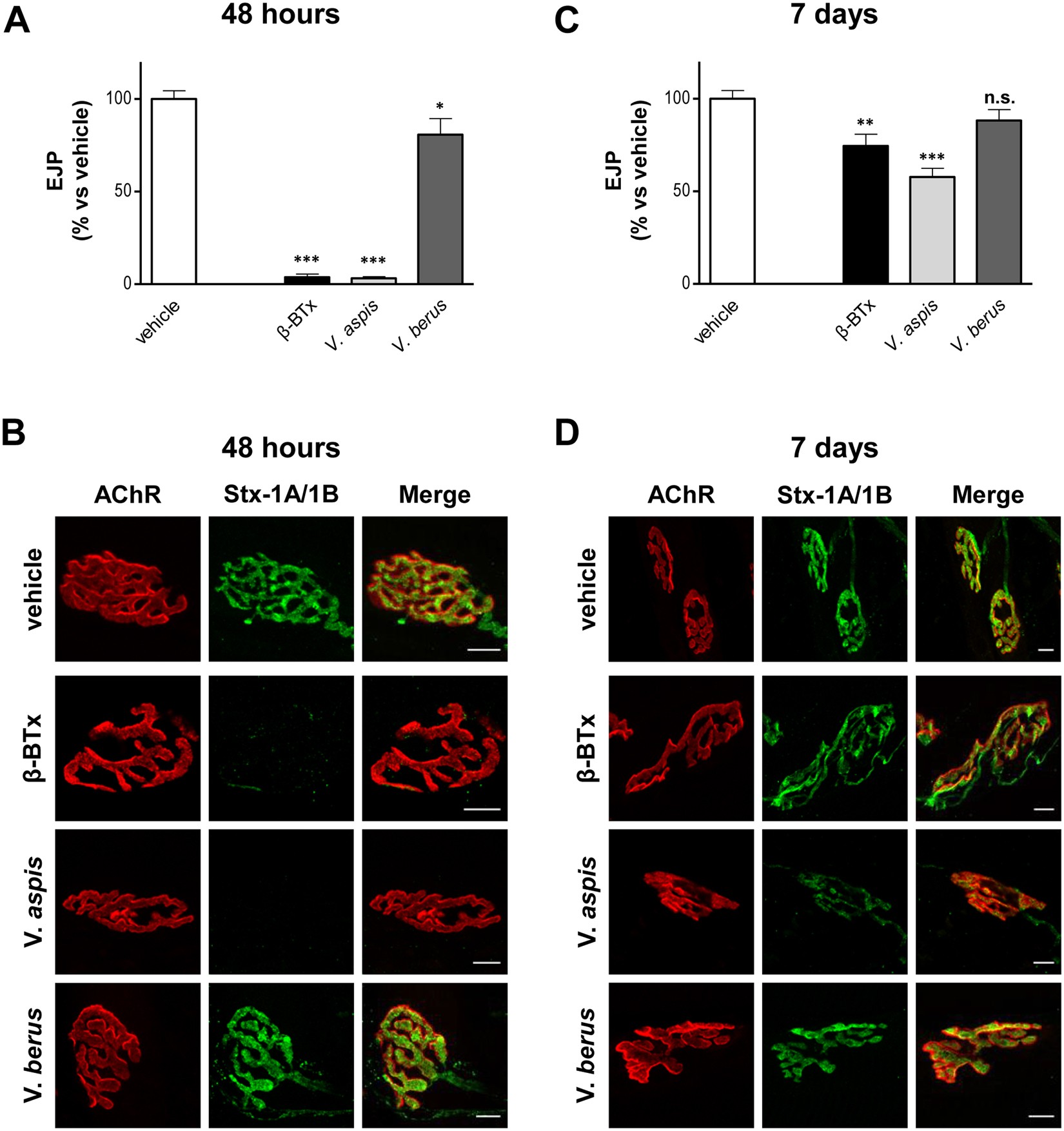
Figure 3

V. aspis venom, but not V. berus venom, causes reversible neuromuscular paralysis due to NMJ degeneration. Electrophysiological recordings of EJP from mouse solei (A) 48 h and (C) 7 days after injection of β-BTx (10 µg/Kg) or of indicated viper venom (100 µg/Kg). Bars represent the average EJP amplitude of 15 fibres per muscle from at least three different mice per condition, expressed as a percentage of control condition (injection of the vehicle alone); paired t‐test, *p < 0.01, **p < 0.001, ***p < 0.0001 versus control (vehicle); error bars represent s.e.m.; n.s. = not significant. After electrophysiology, soleus muscles were imaged for the presynaptic markers syntaxin-1A/1B (green) and for the postsynaptic ACh receptors (AChR, red) to evaluate NMJ integrity, (B) 48 h and (D) 7 days post injection. Scale bar = 10 μm.