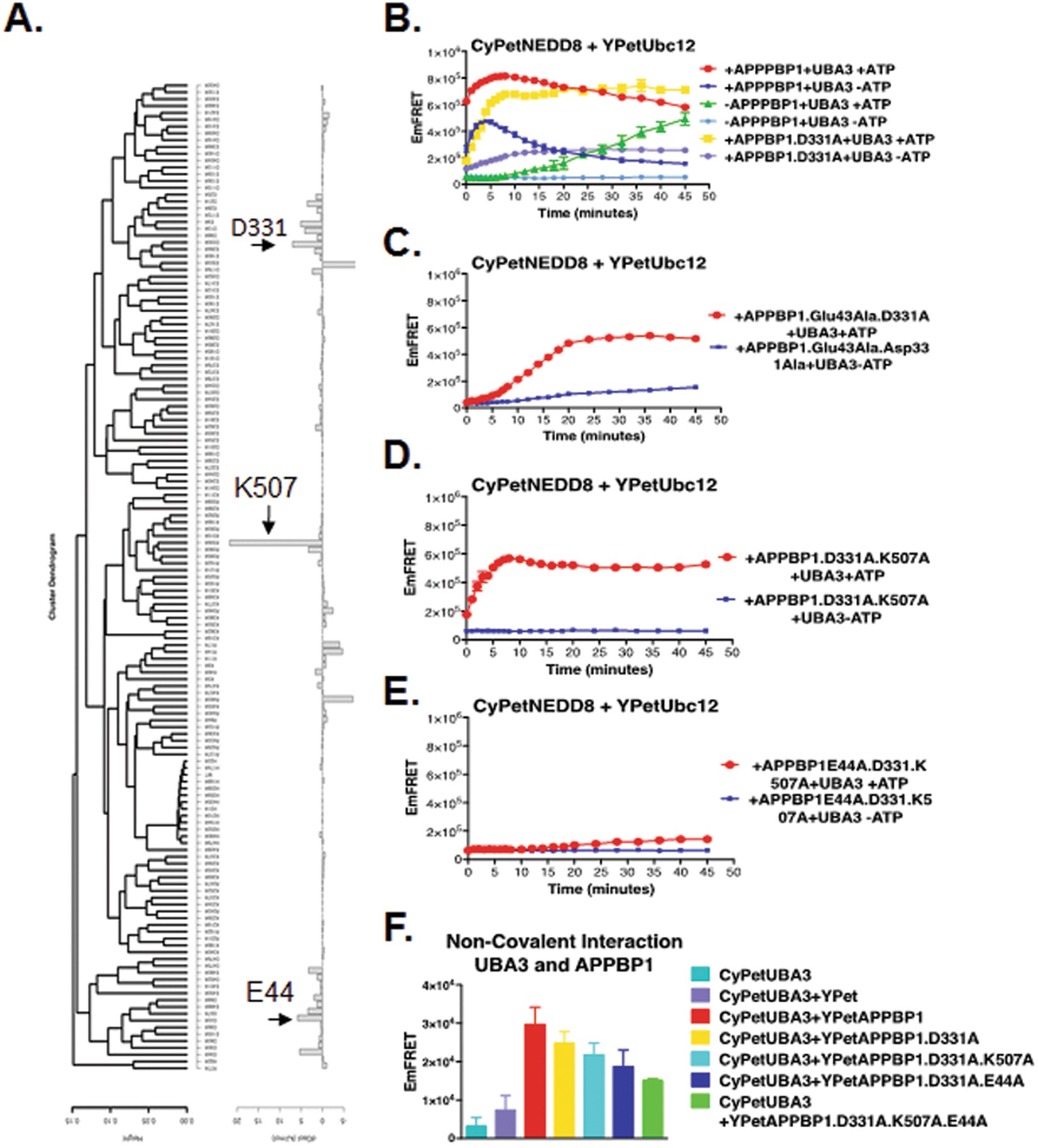
Figure 5

Non-covalent interactions between APPBP1 and UBA3 are important, but required, for NEDD8 activation and conjugation. (A) Alanine scan electrostatic clustering and free energies of association. Clustering dendrogram of the alanine scan mutants of APPBP1 using the average weighted difference ESD. Free energy of mutants ordered according to average weighted difference clustering. Non-covalent interactions between APPBP1 and UBA3 are partially critical for NEDD8 activation and conjugation. (B) FRET-based assay for interactions of APPBP1 mutants with UBA3 (data are represented as mean +/−SD). (C–E) FRET-based NEED8 activation assay for APPBP1 mutants disrupting interaction with Uba3.