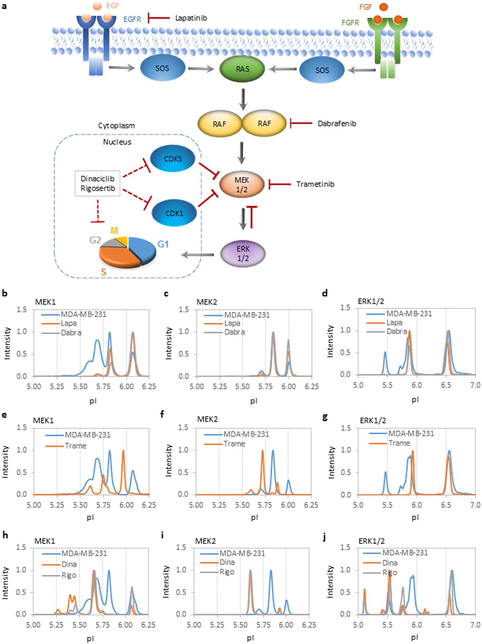
Figure 3

MAPK pathway and cell cycle inhibition cause perturbations in the distribution of protein isoforms. (a) Diagram of the MAPK signaling pathway and targets of small-molecule kinase inhibitors or negative feedback inhibition. EGF: epidermal growth factor; EGFR: epidermal growth factor receptor; FGF: fibroblast growth factor; FGFR: fibroblast growth factor receptor; SOS: a guanine nucleotide exchange factor; RAS: a small GTPase; RAF: a serine/threonine-specific protein kinase; MEK: mitogen-activated protein kinase kinase; ERK: mitogen-activated protein kinase; CDK: cyclin-dependent kinase; solid red blunted arrows: direct inhibition; dashed red blunted arrows: direct or indirect inhibition; gray arrows: direction of signaling cascade. (b) Lapatinib and dabrafenib reduced the phosphorylation of MEK1, MEK2, and ERK1/2. (c) Trametinib caused shifts to lower pI values for MEK1 and MEK2 and suppressed ERK1/2 phosphorylation. (d) Dinaciclib and rigosertib increased the phosphorylation of MEK1, MEK2, and ERK1/2. All experiments were performed in the MDA-MB-231 breast cancer cell line. The peak intensities were normalized to 1 for all cIEF immunoassay data.