Figure 2
From: Concurrent TSHR mutations and DIO2 T92A polymorphism result in abnormal thyroid hormone metabolism

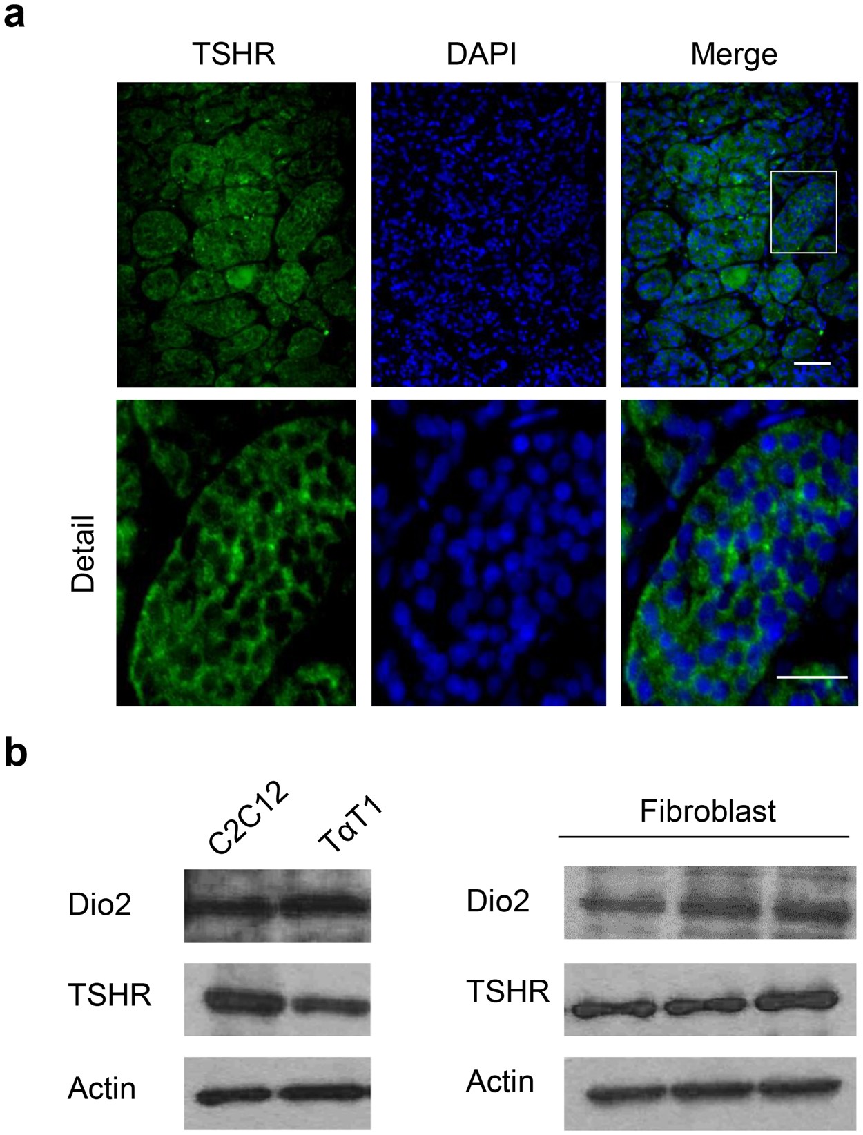
Expression of TSHR and DIO2 in pituitary gland and fibroblast (a) (upper panel) Immunocytochemistry results of TSHR in human pituitary tissues. The fixed pituitary tissue is stained with anti-TSHR antibody (green) and mount on VECTASHIELD mounting with DAPI (blue). Scale Bar, 100 μm. (lower panel) Close-up regions indicate localization of TSHR protein on human pituitary. Scale Bar, 50 μm. (b) Western blot analysis of DIO2 and TSHR in C2C12 and TαT1 cell lines (left panel) and primary-cultured skin fibroblast cells (right panel). Cells are lysed and analyzed by SDS-PAGE on 12% polyacrylamide gels and electroblotted onto PVDF membrane. Immunoblotting is conducted with the antibodies: anti-DIO2 rabbit antibody at a 1:2000 dilution, anti-TSHR rabbit antibody at a 1:1500 dilution and anti-Actin goat antibody at a 1:2000 dilution. Multiple exposures are shown in the Supplementary Figure 1.