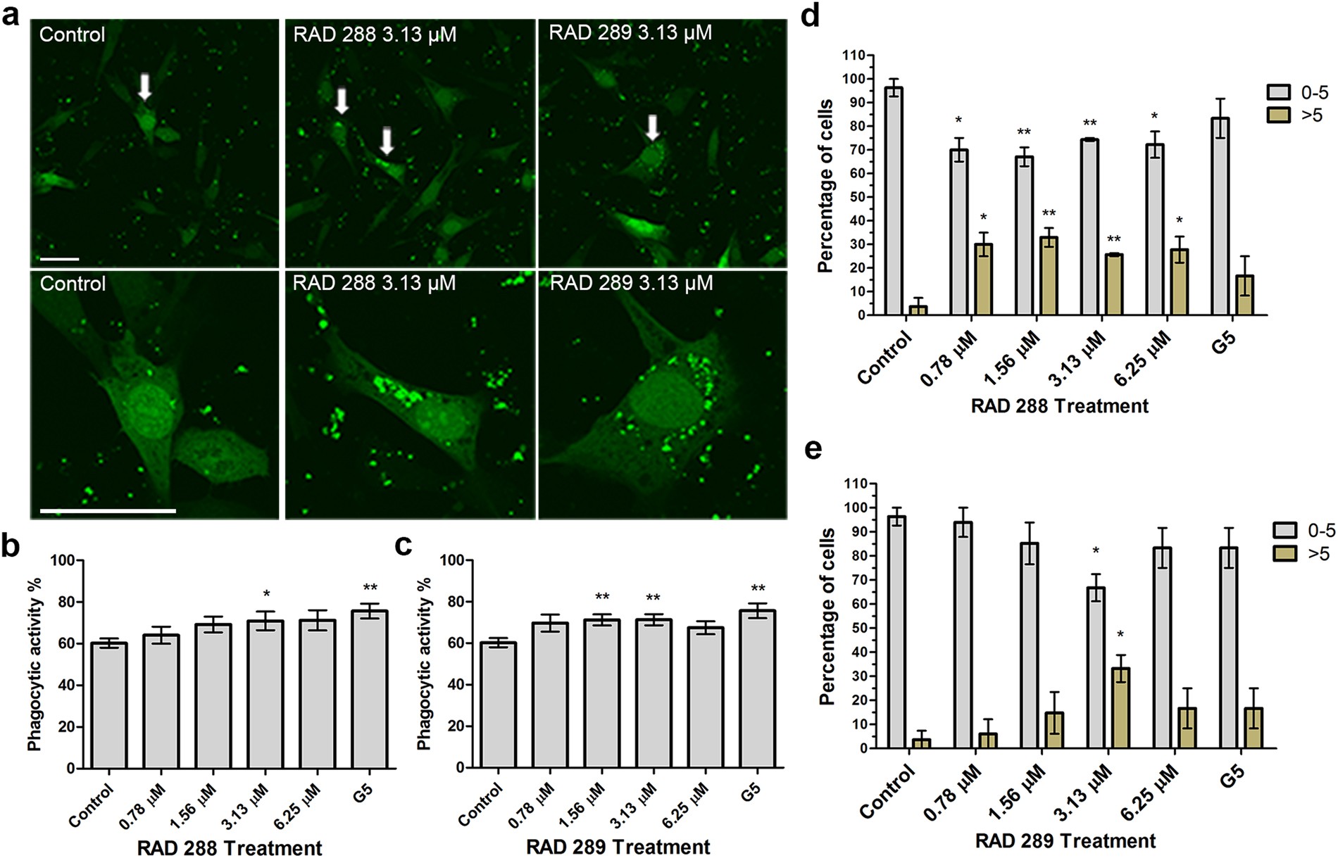
Figure 7

Effect of RAD288 and RAD289 on the phagocytic activity of mOECs. (a) Representative images showing RAD288 and RAD289 stimulating phagocytosis of neuron debris compared to control. Scale bar = 50 µm. (b) Phagocytic activity of mOECs after treatment with several concentrations of RAD288. (c) Phagocytic activity of mOECs after treatment with several concentrations of RAD289. (d) Proportion of mOECs phagocytosing 0 to 5 particles of neuronal debris and more than 5 particles of neuronal debris after treatment with several concentrations of RAD288. (e) Proportion of mOECs phagocytosing 0 to 5 particles of neuronal debris and more than 5 particles of neuronal debris after treatment with several concentrations of RAD289. Values are presented as means ± SEM of three independent experiments. **p < 0.01, *p < 0.05, Student’s t-test.