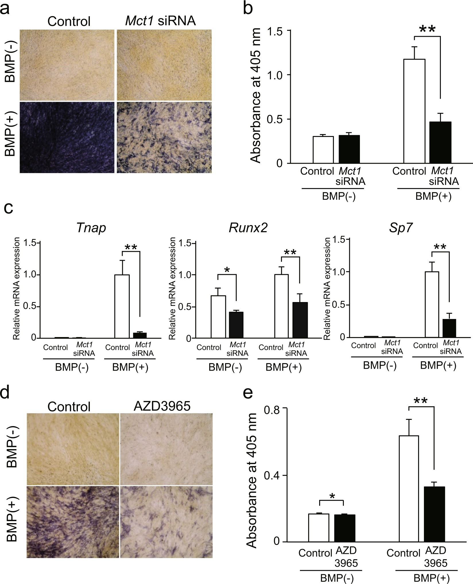
Figure 1

Suppression of osteoblastic differentiation of C2C12 cells by introduction of Mct1 siRNA or inhibition of MCT-1 activity. C2C12 cells introduced with control or Mct1 siRNA were cultured for 72 (a,b) or 48 (c) hours in the absence (−) or presence (+) of BMP-2 (300 ng/mL). (a) Results of ALP activity staining. (b) ALP activity in lysates of C2C12 cells. (c) Expressions of mRNAs for Tnap, Runx2, and Sp7 were determined using real-time RT-PCR, then normalized against that of Gapdh, with the results shown as relative values. (d) C2C12 cells were cultured for 48 hours in the presence or absence of 1 μmol/L of AZD3965, a specific inhibitor of MCT-1, and with (+) or without (−) BMP-2 (300 ng/mL). ALP activity was detected by staining. (e) ALP activity in lysates of C2C12 cells cultured under the same conditions. (b,c,e) Values are expressed as the mean ± SD (n = 3–5). **Significantly different from control group (p < 0.01).