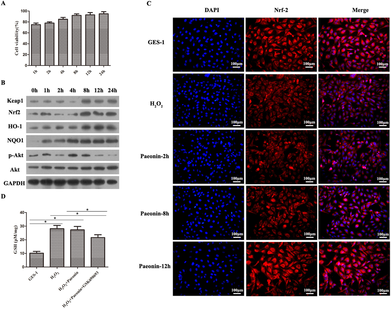
Figure 4

Paeonin exerted an anti-oxidative role by PI3K/Akt-mediated Nrf2 signaling pathway. (A) Cell viability was tested by MTT assay in H2O2-incubated GES-1 cells with 200 μg/ml Paeonin for 0 h, 1 h, 2 h, 4 h, 8 h, 12 h and 24 h. The cell viability presented a time-dependent increase. (B) PI3K/Akt-mediated Keap-1 Nrf2 signaling pathway-related protein expressions were measured by WB in H2O2-exposed GES-1 cells with 200 μg/ml Paeonin for 0 h, 1 h, 2 h, 4 h, 8 h, 12 h and 24 h. (C) The location expression of Nrf2 was examined by IF in H2O2-stimulated GES-1 cells with 200 μg/ml Paeonin for 2 h, 8 h and 12 h. The cell nucleus was stained into blue, while Nrf2 protein was stained into red. (D) GSH content was detected in the GSE-1, H2O2, H2O2 + Paeonin and H2O2 + Paeonin + GSK690693 groups. GSH content in the three experiment groups was higher than that in the GSE-1 group; *P < 0.05.