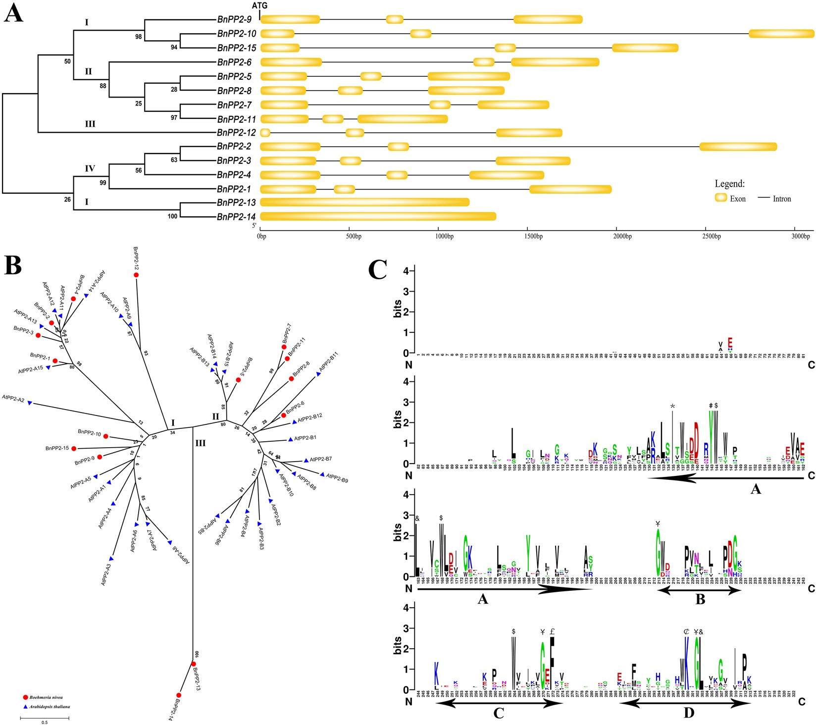
Figure 1

(A) Phylogenetic relationship of BnPP2 proteins and exon-intron structures of BnPP2 genes. All sequences were left-justified by their initiation codons (ATG) and ended with termination codons (Not marked in the figure). (B) Phylogenetic relationship of PP2 proteins in Boehmeria nivea and Arabidopsis thaliana. The red solid circle indicates Boehmeria nivea and the blue solid triangle indicates Arabidopsis thaliana. Bar = 0.5, their length indicates the level of divergence among sequences. (C) Web-Logo analysis conserved domain of PP2 proteins. The letters of different colors indicated different amino acid abbreviations. The height of letter indicated that the position of the amino acid conservatism, the higher the more conservative. The conserved motifs A through D of the PP2 domain were underlined. *Conserved Ile residues. #Conserved Tyr residues. $Conserved Trp residues. &Conserved Leu residues. ¥Conserved Gly residues. £Conserved Phe residues. ¢Conserved Lys residues.