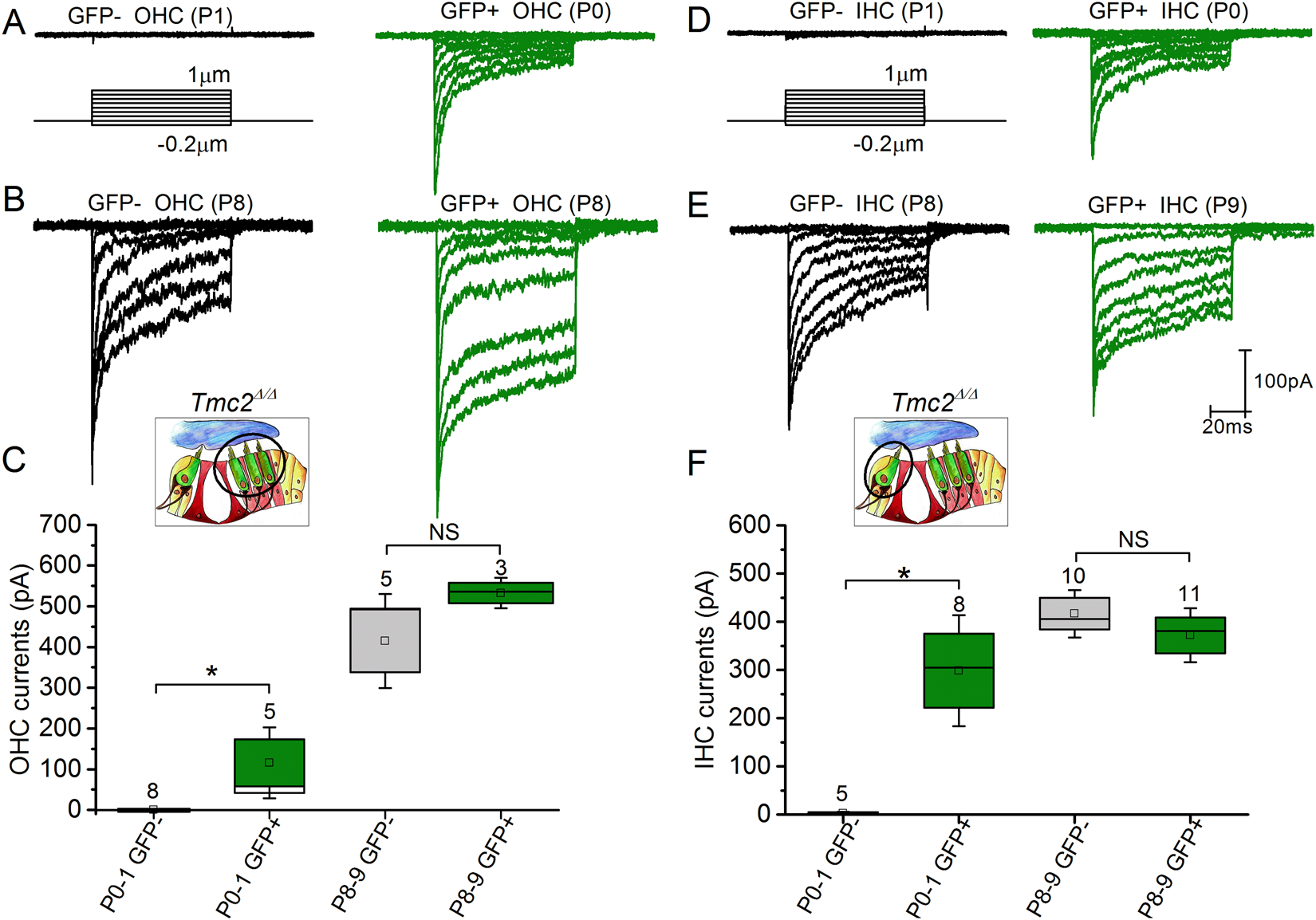
Figure 3

Sensory transduction currents in Rosa26tm(CAG-LSL-Tmc2-IRES-GFP);Tmc2Δ/Δ mice. (A–C) Sensory transduction currents were recorded from P0-P8 GFP-positive and GFP-negative OHCs of Rosa26tm(CAG-LSL-Tmc2-IRES-GFP);Gfi1Cre/+;Tmc2Δ/Δ mice. While absent in GFP-negative P0 apical OHCs, large currents were recorded in P0-P1 apical GFP-positive cells. Non-significant difference was noted by P8. (D,E) Sensory transduction currents were recorded from P0-P9 GFP-positive and GFP-negative IHCs. While absent in GFP- negative P0 apical OHCs, large currents were recorded in P0-P1 apical GFP-positive cells. There was no significant difference at P8-P9. Number of cells is indicated for each group. Mean ± S.E.M. **p < 0.01; NS p > 0.05 (one way ANOVA).