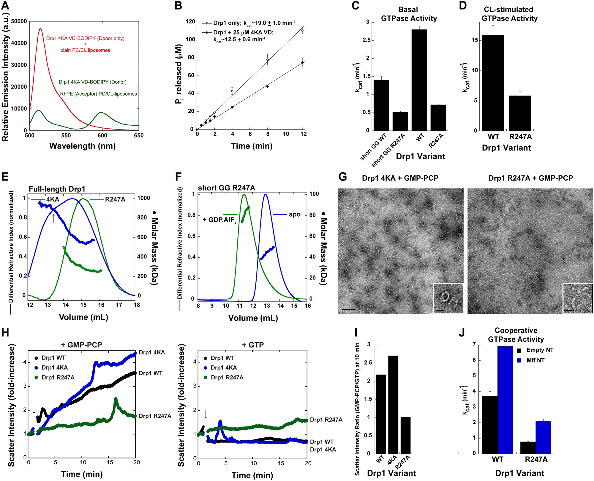
Figure 7

Basal GTP hydrolysis generates Drp1 dimers from cytosolic oligomers for mitochondrial recruitment. (A) Same as Fig. 6A but with BODIPY-FL-labeled 6X His-tagged Drp1 4KA VD. (B) Inhibition of CL-stimulated Drp1 GTPase activity on liposomes in the presence of a molar excess of 6X His-tagged 4KA VD. (C) Basal GTPase activities of the Drp1 R247A mutant in the short GG and full-length backgrounds relative to Drp1 WT. (D) Lipid-stimulated GTPase activity of Drp1 R247A relative to Drp1 WT on 25 mol% CL-containing liposomes. (E) SEC-MALS profiles of full-length Drp1 4KA and Drp1 R247A loaded at 10 μM onto a Superose 6 10/300 GL column. (F) SEC-MALS profiles of Drp1 short GG R247A loaded at 25 μM onto a Superdex 75 10/300 GL column in the absence of, and upon incubation with, GDP.AlFx. (G) Representative EM images of Drp1 4KA (left panel) and Drp1 R247A (right panel) incubated in the presence of GMP-PCP. Scale bar, 200 nm. Insets show magnified images of the oligomers. Inset scale bar, 50 nm. (H) Time-dependent 90° light scattering intensity changes for Drp1 4KA and Drp1 R247A relative to Drp1 WT upon addition of either GMP-PCP (left panel) or GTP (right panel) as indicated by arrows. The data are normalized to the initial scatter value prior to nucleotide addition to determine the fold-change in scatter intensity upon nucleotide addition. (I) Ratio of 90° scatter intensities for Drp1 WT and mutants in the presence of GMP-PCP, which stimulates Drp1 oligomer self-assembly, over the presence of GTP, which stimulates oligomer disassembly, determined after 10 min of incubation with nucleotide (from panel H). The higher the ratio, the greater is the propensity for higher-order self-assembly. Drp1 R247A with nearly identical scatter values in the presence of both GMP-PCP and GTP (ratio of ~1) therefore exhibits defects in both self-assembly and disassembly. (J) Mff-stimulated GTPase activity on NT of Drp1 R247A relative to Drp1 WT. Empty NT serves as the control for baseline activity.