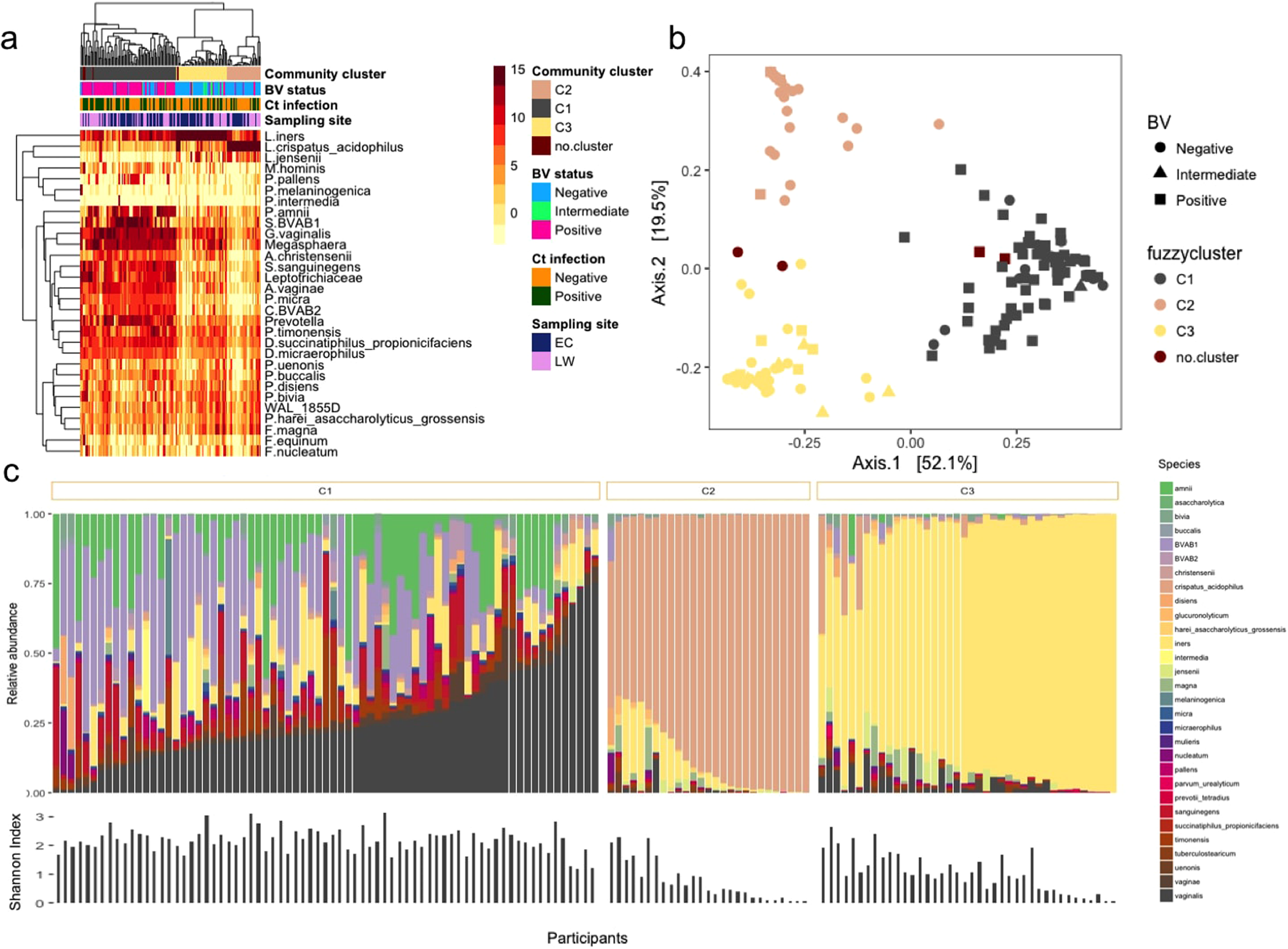
Figure 1

Composition of vaginal lateral wall and endocervical microbiota. (a) Heat map of the 30 most abundant taxa (rows) identified by 16S rRNA microbiome profiling using unsupervised hierarchical clustering with weighted UniFrac distances in all samples (columns). Unsupervised hierarchical clustering of 144 matched endocervial and vaginal lateral wall samples from 72 participants. The dendrogram was generated using average linkage clustering with weighted UniFrac distance, based on the relative abundance of taxa (merged at lowest taxonomic level) in each sample. Log2-transformed standardized read counts are illustrated by the colour key. Annotation bars above the heatmap depict community type cluster (top bar), BV status based on Nugent scoring (upper middle bar), C. trachomatis (Ct) infection status (lower middle bar) and anatomical sampling site (bottom bar). Samples that did not meet the minimum probability of ≥60% of belonging to any of the three clusters were excluded from downstream analyses (n = 4, “no.cluster” in figure). (b) Barplot of the 30 top most abundant taxa identified by 16S rRNA microbiome profiling. Samples are grouped by microbial compositional subtype (C1, C2, C3) established using Fuzzy clustering with weighted UniFrac distances and ordered based on the abundance of the most dominant species in each community type (G. vaginalis, L. crispatus and L. iners, respectively). Samples that did not meet the minimum probability of ≥60% of belonging to any of tree clusters (n = 4) were excluded from the figure. Shannon diversity Index for each sample is depicted below the barplot. (c) Principal Coordinates Analysis (PCoA) of samples colored by compositional subtypes generated using Fuzzy clustering with weighted UniFrac distances. Samples are colored by compositional subtype (C1, C2, C3), with BV status displayed as shapes. Samples that did not meet the minimum probability of ≥60% of belonging to any of these clusters were excluded from downstream analyses (n = 4, “no.cluster” in figure).