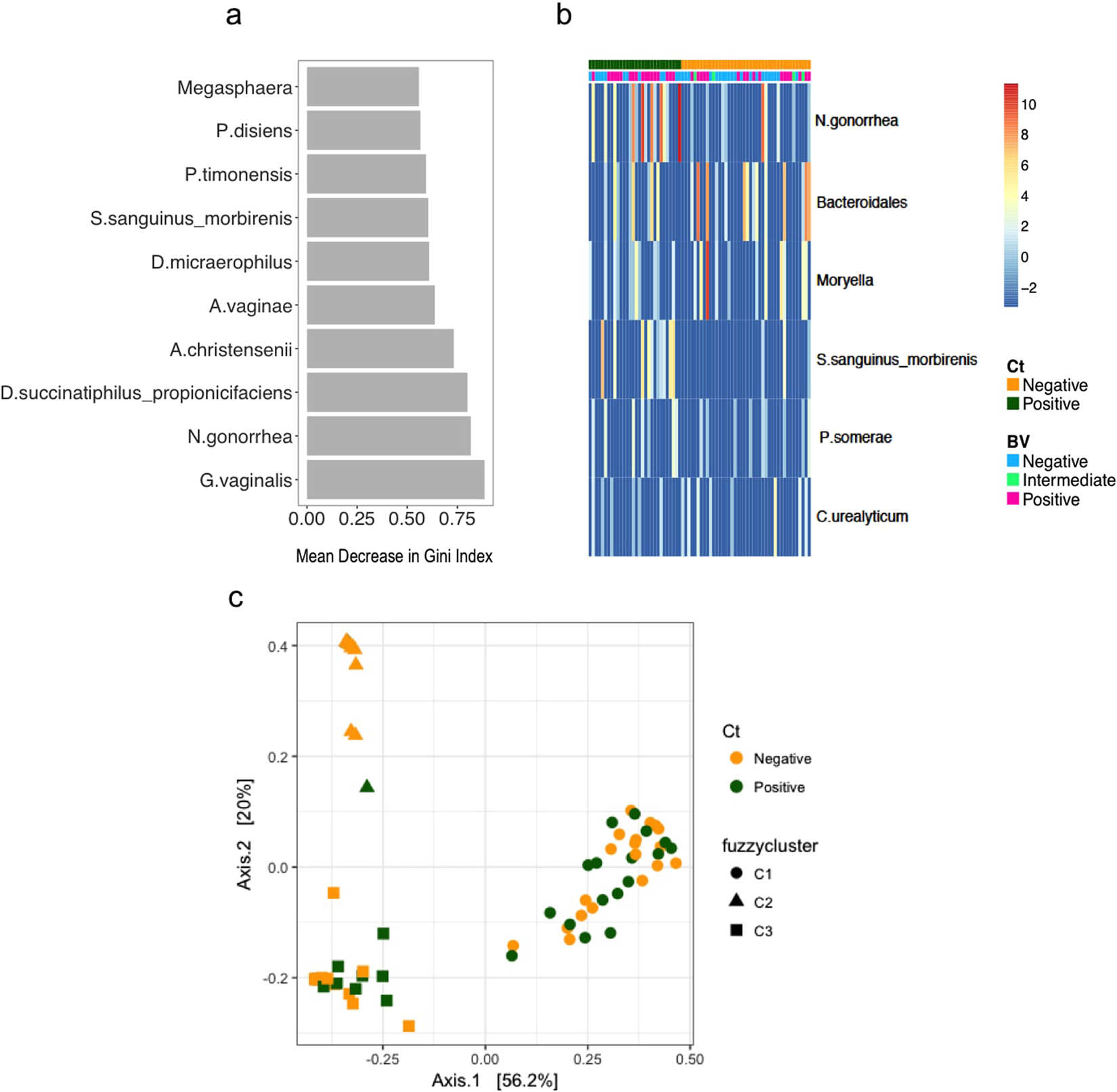
Figure 3

Taxa significantly different in C. trachomatis infected versus uninfected individuals in the endocervical microbiota. (a) Taxa significantly differentially abundant and/or frequent by C. trachomatis category in the endocervical (EC) microbiota by metagenomeSeq (FDR ≤0.05, coefficient ≥1.25, taxa present in ≥20% of samples in at least one of the two groups being compared). Unsupervised clustering of samples (columns) by Bray-Curtis distance; heat map scale: log2-transformed standardized counts. The OTU assigned C. trachomatis taxonomy was excluded for this analysis. (b) The top 20 most influential taxa by random forests analysis. The x-axis indicates the mean decrease in Gini Index (length of bar represents predictive ability of each taxon), where a larger index indicates greater predictive power. Taxa that were significantly differentially abundant and/or frequent in C. trachomatis infected versus uninfected individuals (FDR ≤0.05, coefficient ≥1.25, taxa present in ≥20% of samples in at least one of the two groups being compared); hierarchical clustering (Bray-curtis distance); heat map scale: log2-transformed standardized counts. The OTU assigned C. trachomatis taxonomy was excluded for this analysis. (c) Principal Coordinates Analysis (PCoA) of the endocervical microbiota using weighted UniFrac distances. Individual samples are colored by C. trachomatis infection status with fuzzycluster displayed as shapes.