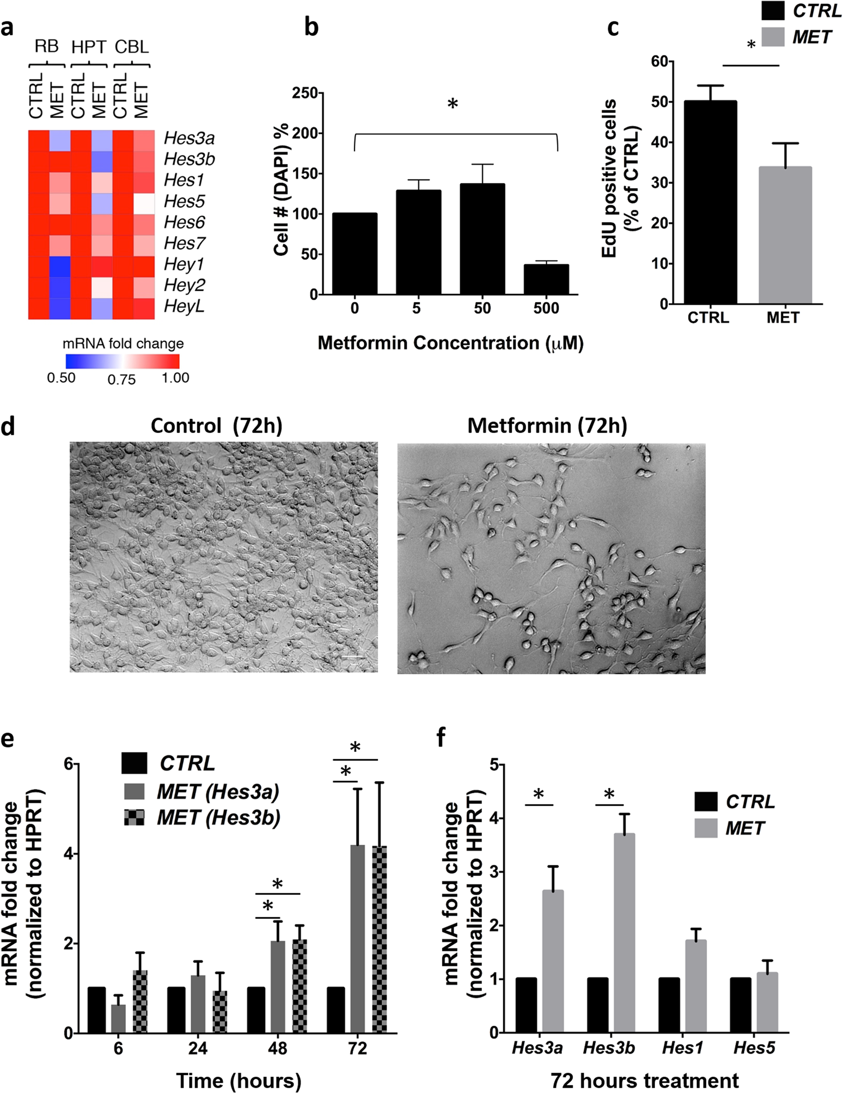
Figure 2

Metformin regulates Hes3 expression in vivo and in vitro. (a) Metformin in drinking water for 2 months regulates Hes/Hey gene mRNA levels in the brain (N = 5–12; CTRL: Control; MET: Metformin). The heatmap shows average gene expression levels in different areas of the brain. (b) Metformin reduces cell number (DAPI-stained nuclei counts) in a dose-dependent manner (N = 4; 72 h, 500 µM). (c) Metformin (500 µM) reduces EdU incorporation in vitro (N = 3; 72 h; 1-tailed t-test). (d) Brightfield images of control and metformin-treated (500 µM, 72 hours) primary fNSC cultures. [Scale bar: 30 μm]. (e,f) Metformin (500 µM) regulates Hes3a and Hes3b mRNA levels in vitro (N = 3, 72 h). [Data are means ± SEM. Mann-Whitney test unless noted otherwise; *p < 0.05. HPRT was used as a reference gene; for the in vitro experiments, data were collected from at least 3 separate experiments]. See also Fig. S2.