Figure 3

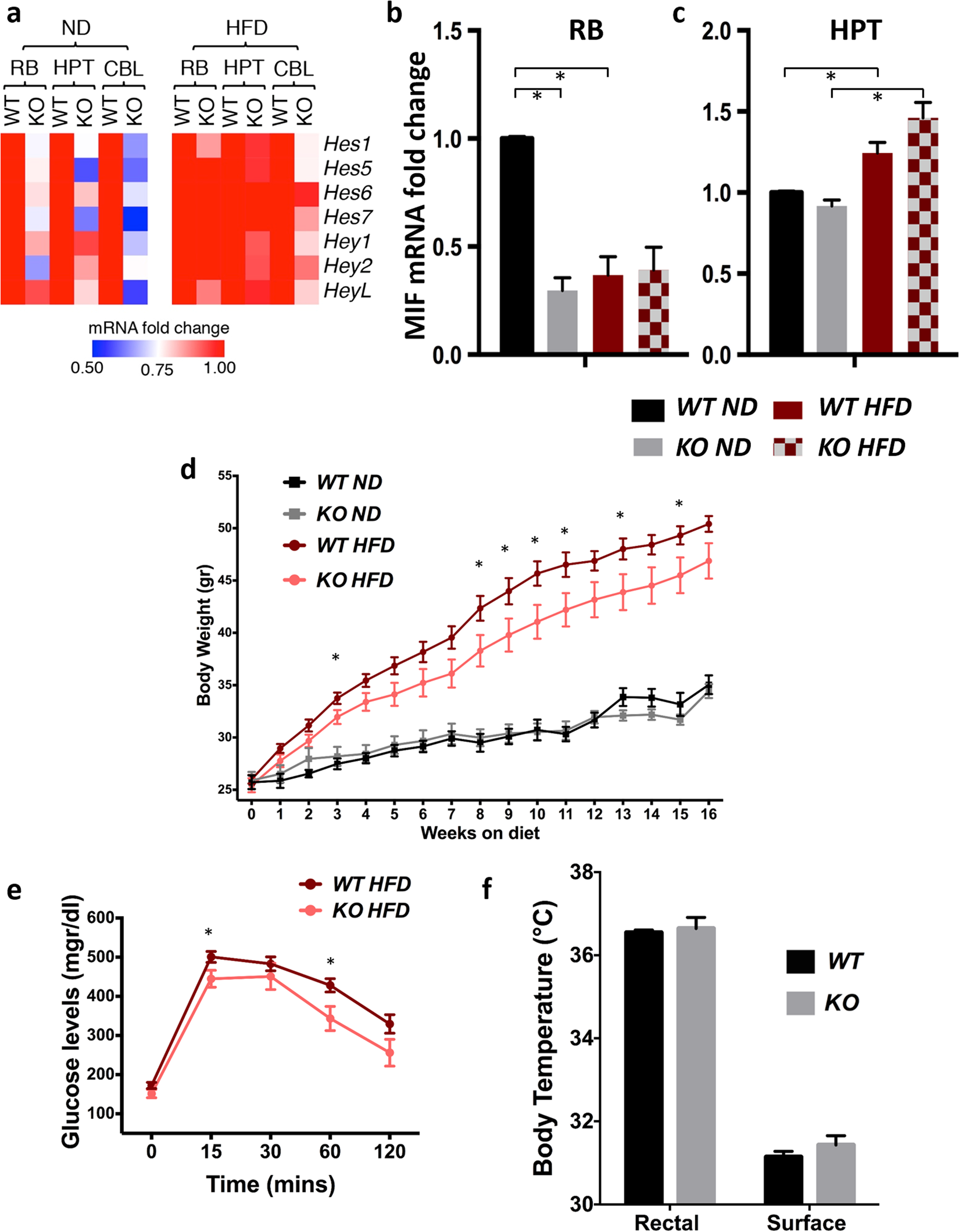
Hes3 null mice exhibit a quasi-normal phenotype. (a) Heatmap of the average qPCR gene expression levels of different Hes/Hey genes in WT and Hes3 null mice in the brain areas indicated under ND and under HFD conditions (for 16 weeks; N = 4–8). (b) MIF expression in RB of WT and Hes3 null mice under ND and HFD (qPCR; N = 3–6). (c) MIF expression in HPT of WT and Hes3 null mice under ND and HFD (qPCR; N = 4–7). (d) BW progression in mice fed a ND (for 16 weeks; N = 5, 5, same cohort as in (a)) or a HFD (for 16 weeks; N = 11, 9). (e) Hes3 null mice exhibit lower scores (and AUC values) in the ipGTT assay in HFD (after 24 weeks of HFD; see https://www.mouseclinic.de) (N = 11,9). (f) Hes3 null mice exhibit a trend towards higher rectal and body surface temperature than controls [Same cohort of mice as in (e); N = 7,7]. [Data are means ± SEM. Mann-Whitney test; *p < 0.05. HPRT was used as a reference gene]. See also Fig. S4.