Figure 1
From: Oropharyngeal microbiome evaluation highlights Neisseria abundance in active celiac patients

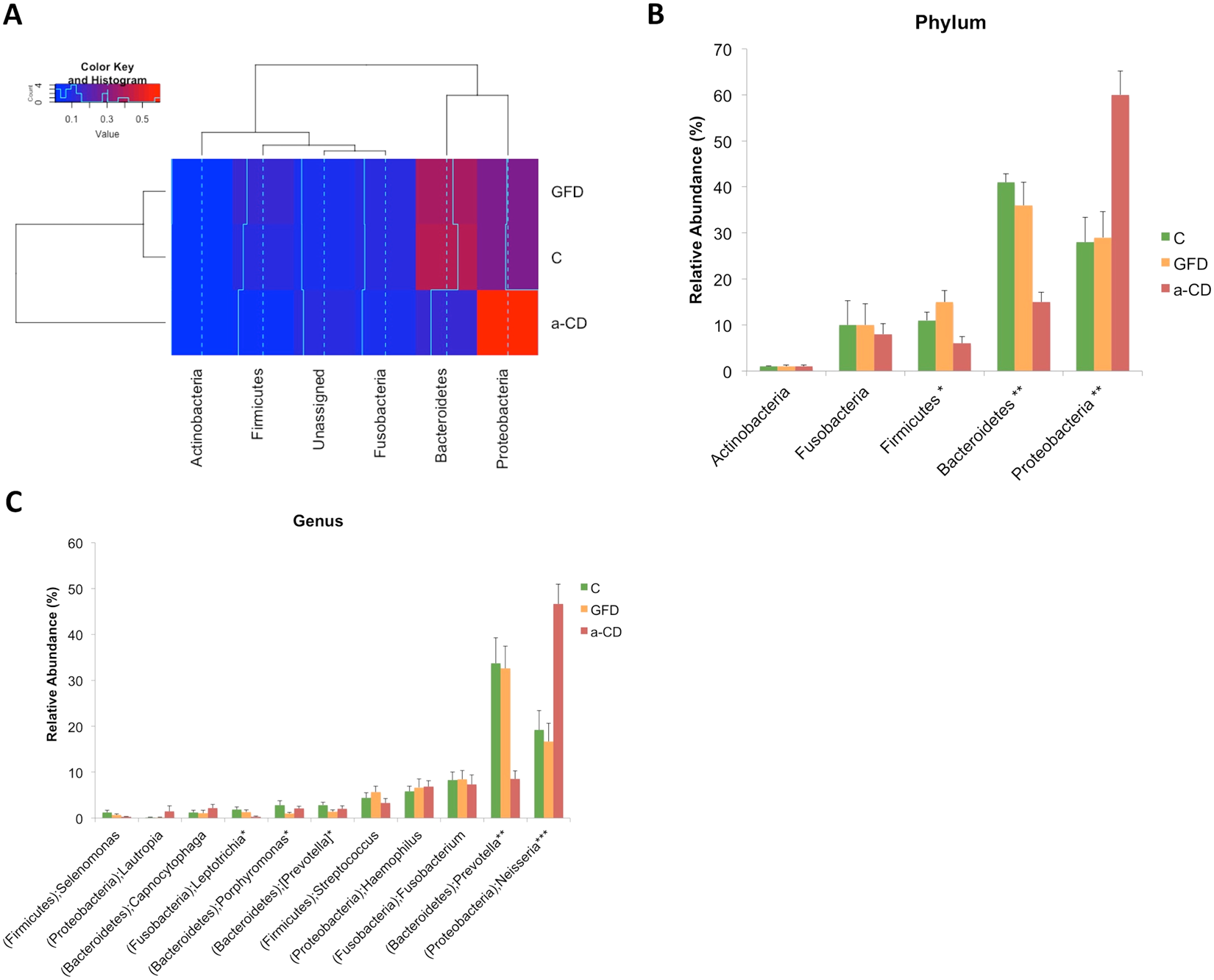
Hierarchical clustering and composition analysis of oropharyngeal microbiomes in the Control (C), gluten-free diet (GFD) and active celiac disease (a-CD) groups. (A) Heat map generated by using gplots R package of taxa relative abundances at phylum level. Phyla were retained if the relative abundance mean was ≥1% in at least one of the three groups under study. Rows and columns represented study groups and phyla, respectively. Both samples and phyla have been subjected to unsupervised hierarchical clustering and the results are depicted by the two dendrograms on the left and top of the image. Similarities between the control and GFD groups determined their grouping in one cluster, distinct from a-CD samples; the separation was mainly due to differences in Proteobacteria and Bacteroidetes phyla. Colors and histograms represent the abundances. (B,C) The barplots show the relative abundance (%) of taxonomic groups at phylum and genus level, according to the Greengenes database v.13_8. Phyla and genera having abundance greater than 1% in at least one group of study were reported. Error bars indicate standard error. Proteobacteria and Bacteroidetes were the most abundant phyla in all 3 groups. Neisseria was significantly more abundant (p < 0.001) in a-CD patients (46.6%) than in controls (19.2%) and GFD patients (16.6%). Phylum (p) to which the genus belongs is also reported. Statistical significance among the three groups was assessed by Kruskal Wallis test. Asterisks refer to the significance of differences among the three groups (*p < 0.05; **p < 0.005; ***p < 0.001).