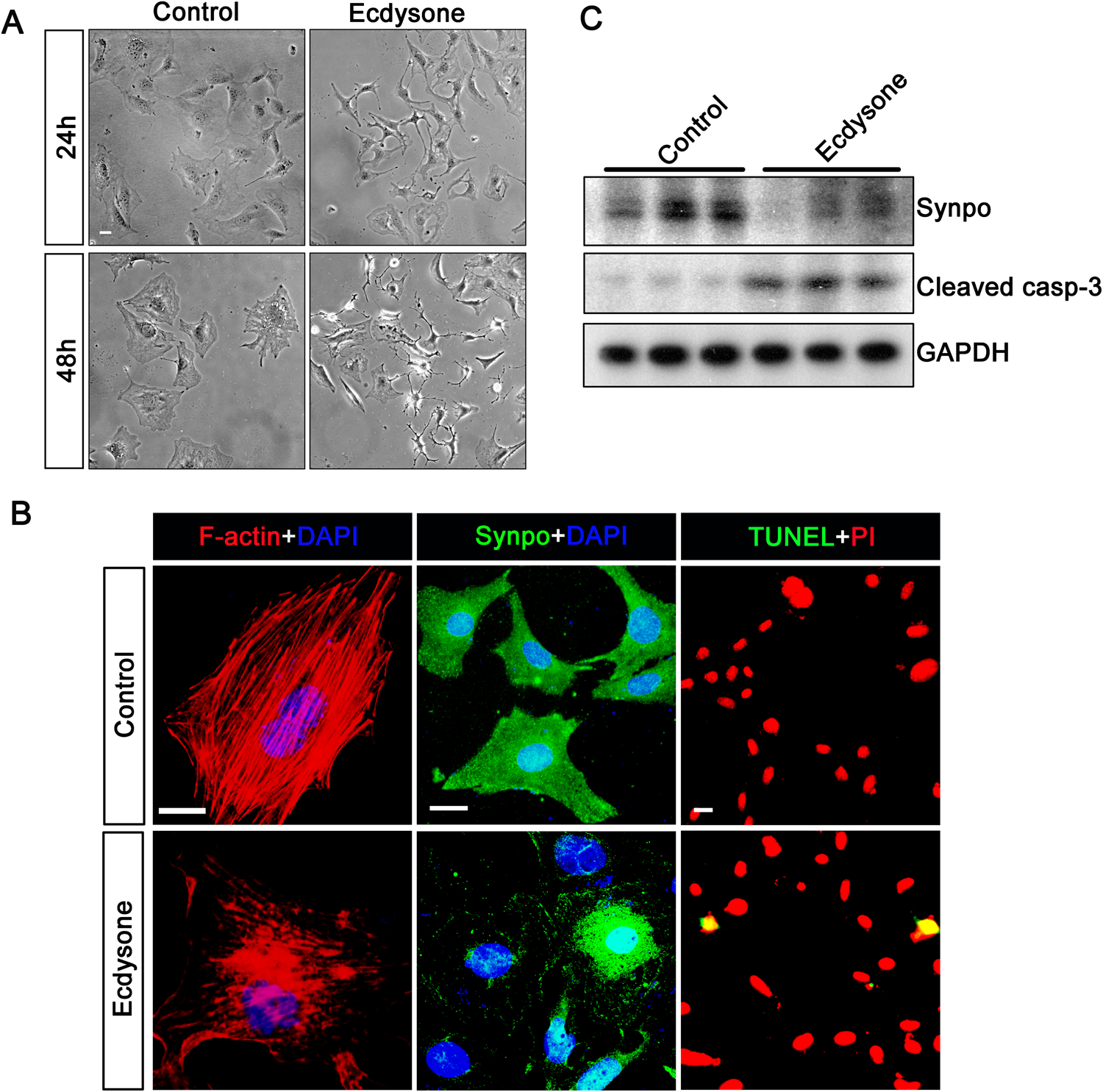
Figure 3

Ecdysone exerts a direct injurious effect on glomerular podocytes. (A) Conditionally immortalized mouse podocytes in culture were treated with ecdysone (10−7 M) or vehicle for 24 or 48 h. Representative phase contrast micrographs demonstrate podocyte shape changes. Bar = 20 µm. (B) Cells were fixed at 48 h and processed for staining for cytoskeletal F-actin with rhodamine phalloidin, terminal deoxynucleotidyl transferase dUTP nick end labeling (TUNEL) staining or for fluorescent immunocytochemistry staining for synaptopodin (Synpo). Cells were counterstained with 4′,6-diamidino-2-phenylindole (DAPI) or propidium iodide (PI). Bars = 20 µm. (C) Podocyte cell lysates were collected at 48 h and processed western blot analysis for synaptopodin (Synpo), cleaved caspase-3 (Cleaved casp-3) and glyceraldehyde 3-phosphate dehydrogenase (GAPDH). (cropped blots are shown as indicated by the lines and full-length blots are included in the Supplementary Figure 2).