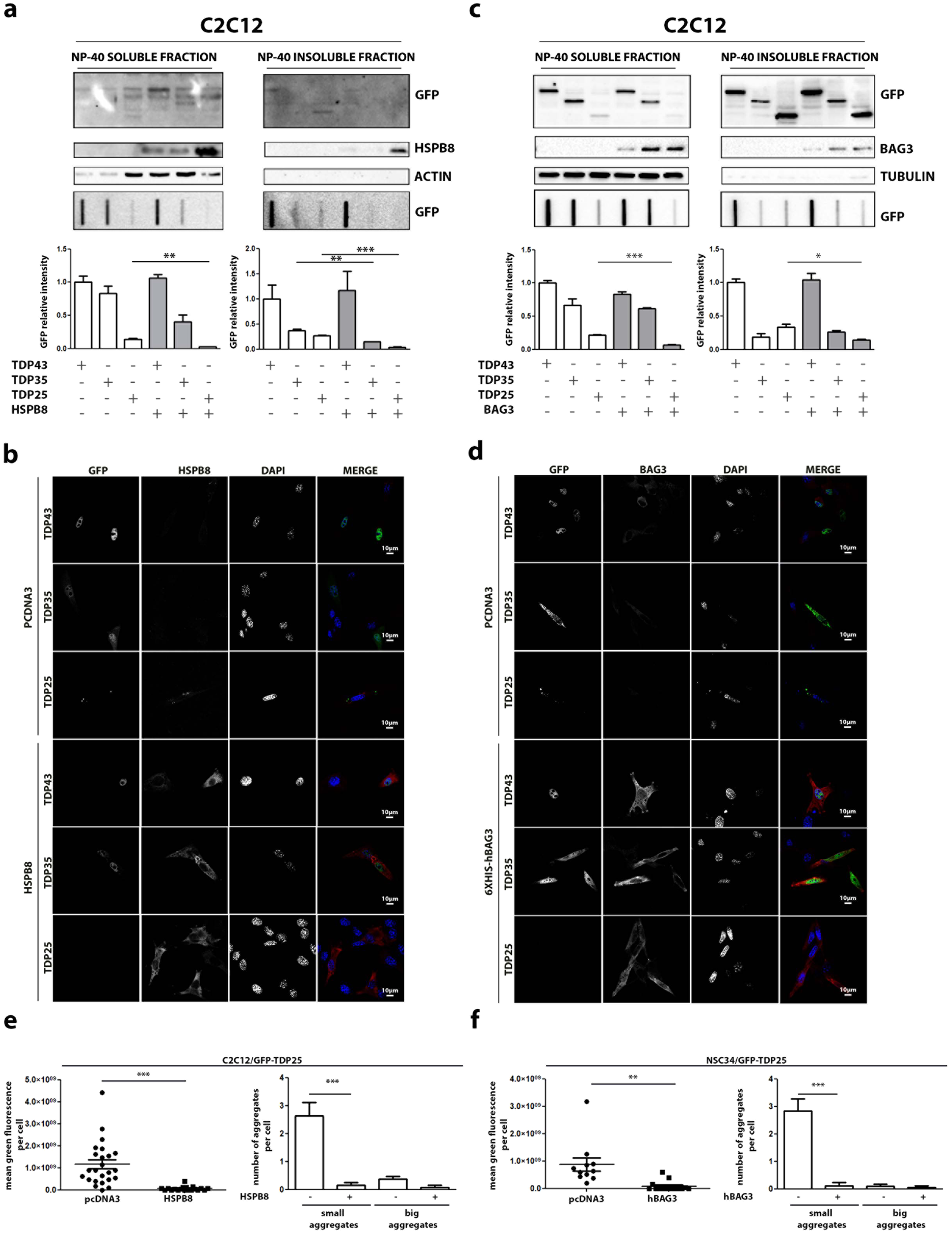
Figure 7

HSPB8 and BAG3 overexpression counteracted GFP-TDP-25 accumulation in C2C12. (a) C2C12 transiently overexpressing GFP-TDPs, and co-transfected with pCI-hHSPB8 or pcDNA3. Left panel: NP-40 soluble extracts WB analysis (upper inset, 12% polyacrylamide gels), NP-40 soluble extracts FRA analysis (middle inset) and quantification of NP-40 soluble extracts FRA analysis (**p < 0.01 vs GFP-TDP-25 co-transfected with pcDNA3) (lower inset). Right panel: NP-40 insoluble extracts WB analysis (upper inset, 12% polyacrylamide gels), NP-40 insoluble extracts FRA analysis (middle inset) and quantification of NP-40 insoluble extracts FRA analysis (**p < 0.01; ***p < 0,001 vs relative GFP-TDPs co-transfected with pcDNA3). (b) C2C12 transiently overexpressing GFP-TDPs, and co-transfected with pCI-hHSPB8 or pcDNA3 as control vector analysed with confocal microscope. 63X magnification. Green: GFP-TDPs; Red: hHSPB8; nuclei staining: DAPI. (c) C2C12 transiently overexpressing GFP-TDPs, and co-transfected with pCI-6xHis-Bag3 or pcDNA3. Left panel: NP-40 soluble extracts WB analysis (upper inset, 12% polyacrylamide gels), NP-40 soluble extracts FRA analysis (middle inset) and quantification of NP-40 soluble extracts FRA analysis (***p < 0.001 vs GFP-TDP-25 co-transfected with pcDNA3) (lower inset). Right panel: NP-40 insoluble extracts WB analysis (upper inset, 12% polyacrylamide gels), NP-40 insoluble extracts FRA analysis (middle inset) and quantification of NP-40 insoluble extracts FRA analysis (*p < 0.05 vs GFP-TDP-25 co-transfected with pcDNA3). (d) C2C12 transiently overexpressing GFP-TDPs, and co-transfected with pCI-6xHis-Bag3 or pcDNA3 analysed with confocal microscope. 63X magnification. Green: GFP-TDPs; Red: hBAG3; nuclei: DAPI. (e) Microscope analysis of C2C12 co-transfected with GFP-TDP-25 and pCI-hHSPB8 or pcDNA3. Right panel: quantification of green fluorescence per cell (***p < 0.001 vs pcDNA3). Left panel: quantification of aggregates per cell. Small aggregates: dots composed of less than 1,000,000 pixels (***p < 0.001 vs pcDNA3). Big aggregates: dots composed of more than 1,000,000 pixels. (f) Microscope analysis of C2C12 co-transfected with GFP-TDP-25 and pCI-6xHis-Bag3 or pcDNA3. Right panel: quantification of green fluorescence per cell (**p < 0.001 vs pcDNA3). Left panel: quantification of aggregates per cell. Small aggregates: dots composed of less than 1,000,000 pixels (***p < 0.001 vs pcDNA3). Big aggregates: dots composed of more than 1,000,000 pixels. Full-length blots/gels are presented in Supplementary Figure S11.