Figure 6
From: NPM-hMLF1 fusion protein suppresses defects of a Drosophila FTLD model expressing the human FUS gene

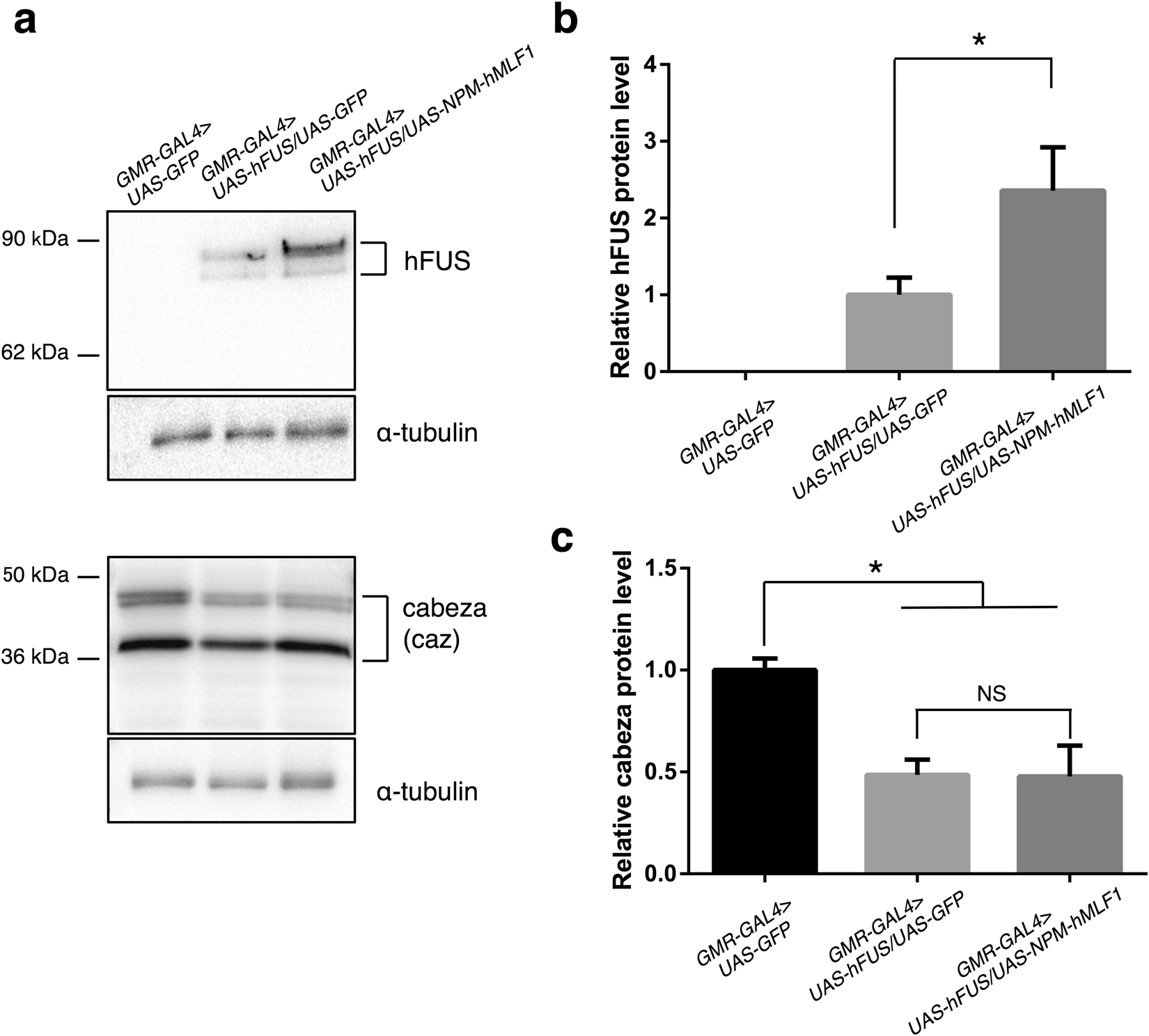
Co-expression of NPM-hMLF1 supressed hFUS protein degradation. (a) Western immunoblotting analysis. Proteins were extracted from adult heads carrying GMR-GAL4 > UAS-GFP (GMR-GAL4/Y; UAS-GFP/+), GMR-GAL4 > UAS-hFUS/UAS-GFP (GMR-GAL4/Y; UAS-hFUS/UAS-GFP) and GMR-GAL4 > UAS-hFUS/UAS-NPM-hMLF1 (GMR-GAL4/Y; UAS-hFUS/UAS-NPM-hMLF1). The blots were probed with anti-hFUS IgG or anti-caz IgG. The bands with an apparent molecular mass of 83 kDa and 72 kDa correspond to hFUS (upper panel). The bands with molecular mass of 45 kDa and 39 kDa correspond to caz two isoforms (lower panel)29,30. The flies were developed at 28 °C. α-tubulin was used as a loading control. (b) Quantification of relative hFUS protein level in three independent experiments (n = 3). hFUS protein levels were normalized with α-tubulin and shown relative to the one at GMR-GAL4 > UAS-hFUS/UAS-GFP. Student t-test was used to compare measures between two groups. *Indicates p < 0.05. Error bars indicate SEM. (c) Quantification of relative caz protein level that were normalized with α-tubulin and shown relative to the one at GMR-GAL4 > UAS-GFP. Three independent experiments were carried out (n = 3). One-way ANOVA, followed by Tukey test, was used to compare measures among three groups. *Indicates p < 0.05. Error bars indicate SEM.