Figure 3

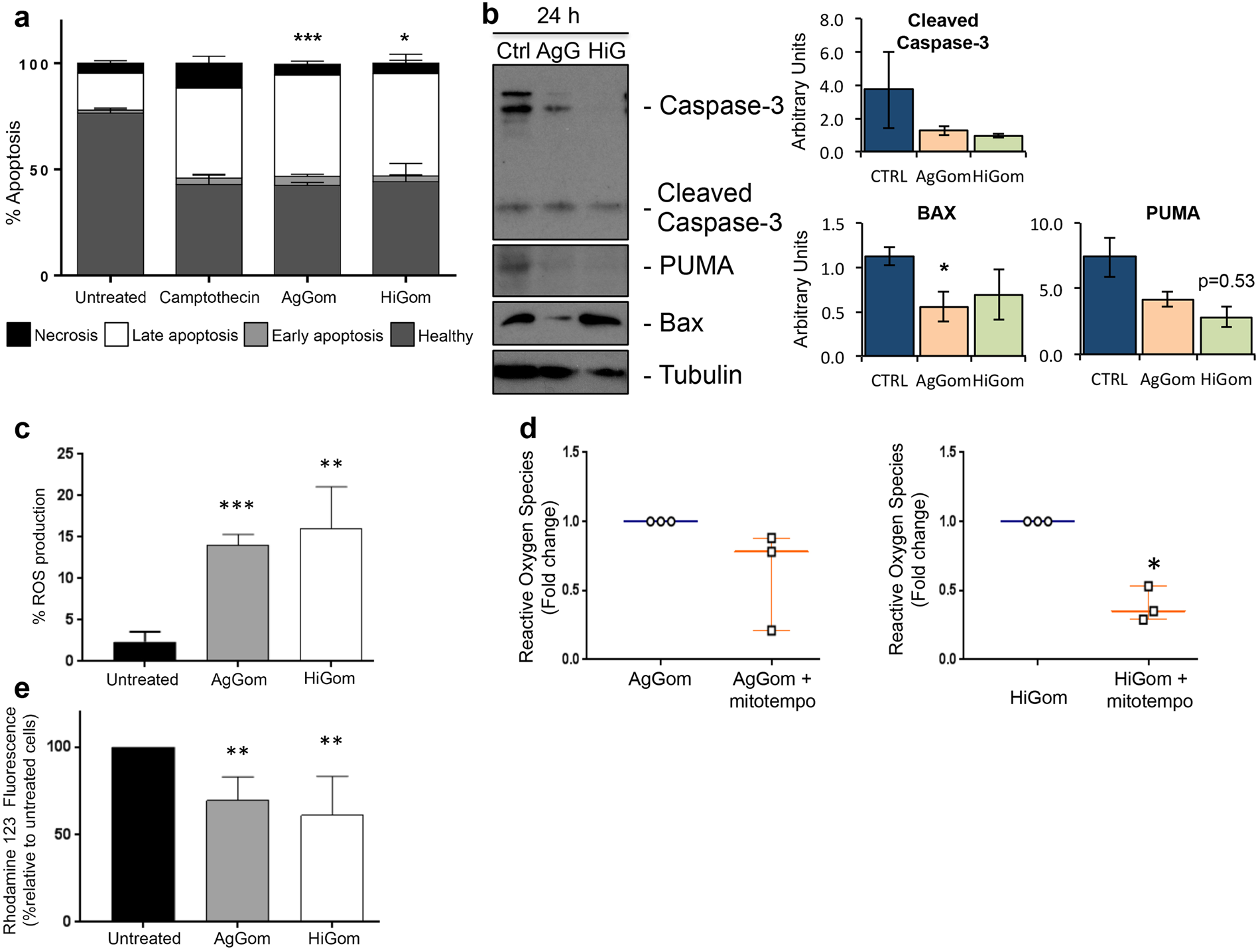
AgGom and HiGom induce late apoptosis of MM96L cells. (a) Apoptosis of MM96L cells incubated AgGom or HiGom (50 μg/mL for 48 h) was assessed using an Annexin V-FITC assay. Both peptides significantly increased the number of late apoptotic cells (>50%) in comparison to untreated cells. Cells treated with camptothecin (25 µM, 24 h) were used as a positive control. (b) Representative western blots and protein quantification from three independent experiments showing the pro-apoptotic cell markers cleaved Caspase-3, Puma, Bax and Tubulin in MM96L cells incubated with AgGom or HiGom (50 μg/mL, 24 h). (c) Gomesin peptides (50 μg/mL, 24 h) increased ROS production in MM96L cells as measured by flow cytometry. (d) MM96L cells were pre-treated for 2 h with mitoTEMPO prior to addition of 50 μg/mL AgGom or HiGom. Cells had reduced ROS production compared to cells treated with AgGom or HiGom alone. (e) The mitochondrial membrane potential of MM96L cells was reduced after treatment with AgGom or HiGom (50 μg/mL, 24 h). Data are shown as mean ± SEM and are the result of a minimum of three independent experiments performed in triplicate or duplicate (cell cycle experiments). Statistical analyses are relative to untreated cells and are represented as: *P < 0.05, **P < 0.01, ***P < 0.001.