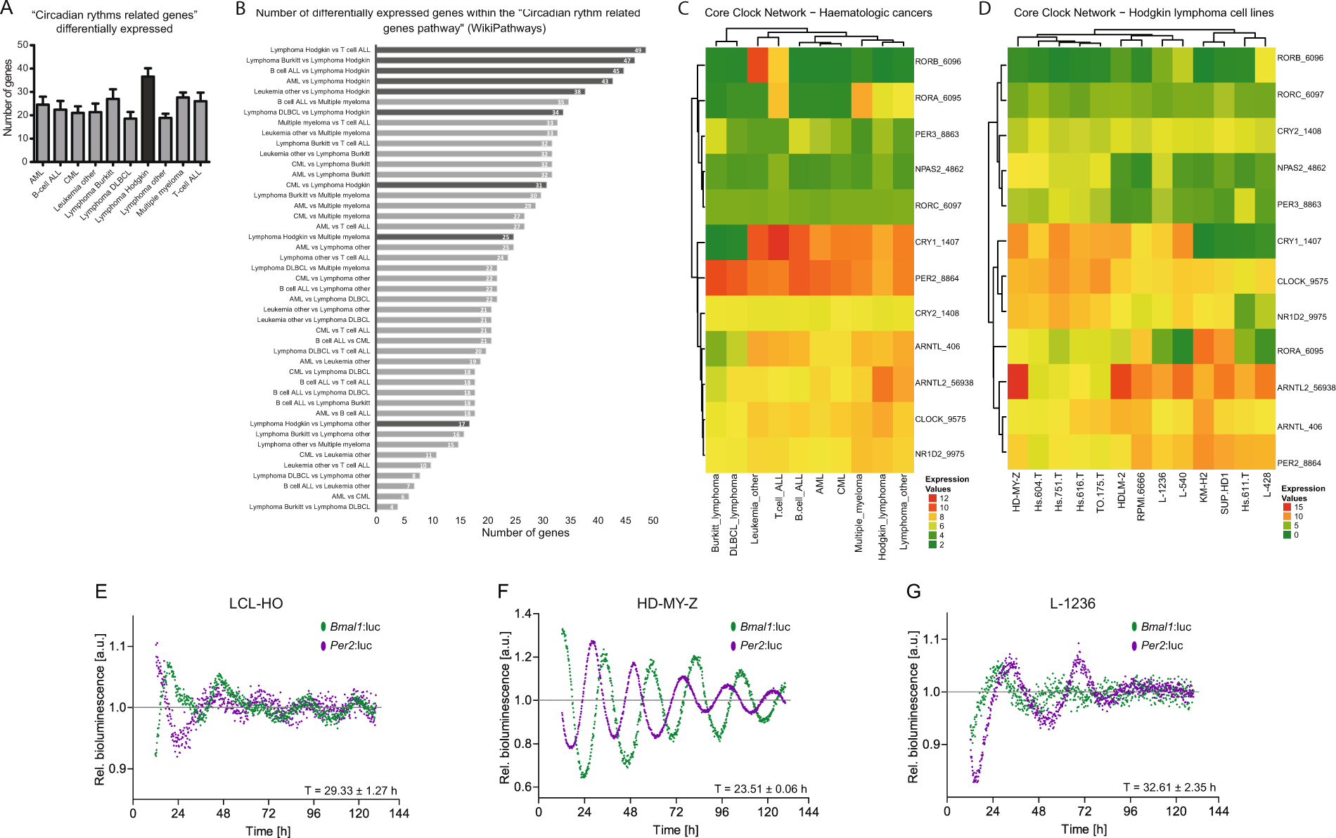
Figure 2

Cancer cell line encyclopedia (CCLE) analysis revealed a circadian signature in Hodgkin lymphoma cell lines. (A) Represented is the number of genes, belonging to the “Circadian rhythms related genes” (WikiPathway), differentially expressed in the several haematopoietic and lymphoid tissue cancer cell lines present in the database. (B) Individual comparisons between the groups of cell lines regarding the number of differentially expressed genes of the pathway referred in A. (C,D) Heatmaps for relative expression levels of CCN genes in haematopoietic cancers and Hodgkin lymphoma cell lines, respectively. (E,G) LCL-HO, HD-MY-Z and L-1236 have differential circadian phenotypes. Shown are bioluminescence readouts for the promoter activity of Bmal1 (green) and Per2 (purple) over the course of 144 hours in LCL-HO (T = 29.33 ± 1.27 h; phase Bmal1 = 18.67 ± 0.3 h) (E) and the HL cell lines HD-MY-Z (T = 23.51 ± 0.06 h; phase Bmal1 = 11.64 ± 0.26 h) (F) and L-1236 (T = 32.61 ± 2.35 h; phase Bmal1 = 20.15 ± 0.3 h) (G). Periods and phases were calculated with ChronoStar software (n = 3, mean ± SEM).