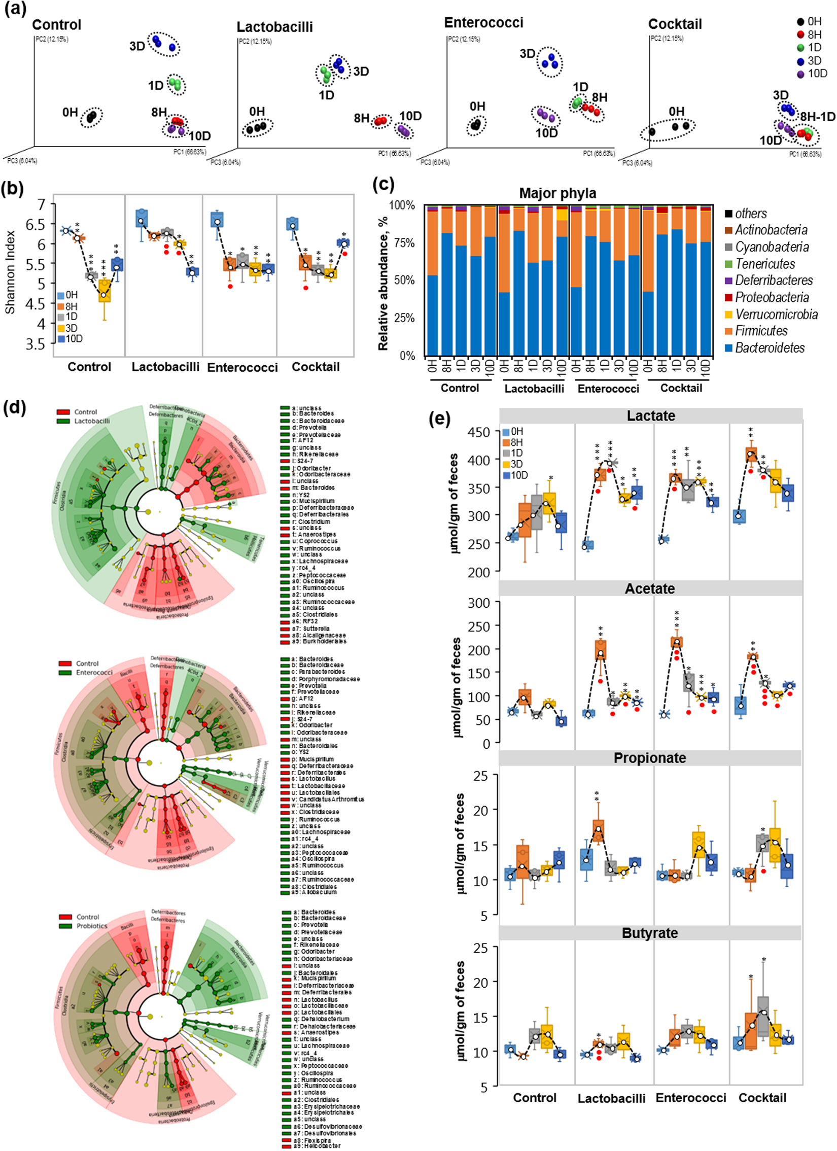
Figure 3

Single-dose feeding of human-origin probiotics causes mild changes in gut microbiome and increases SCFA production in the mouse gut. (a) PCA analysis showing the β-diversity clustering of gut microbiome from mice (n = 6 each group) treated with single-dose of five lactobacilli, five enterococci, and the cocktail containing all 10 strains, before treatment (0 h) and after 8 h, 1d, 3d and 10d of feeding. (b) Shannon index representing the alpha-diversity of gut microbiome at 0 h and after 8 h, 1d, 3d and 10d of lactobacilli, enterococci and cocktail treatments compared to non-treated control groups. (c) Major changes in bacteria phyla after a single dose of probiotics for 10 days. (d) Cladograms of linear discrimination analysis (LDA) showing clustering of gut microbiome after 1d of single-dose treatment of lactobacilli (upper panel), enterococci (middle panel) and cocktail (lower panel) compared to control group. (e) Fecal levels of SCFAs, lactate (upper panel), acetate (upper middle panel), propionate (lower middle panel) and butyrate (lower panel) increase after lactobacilli, enterococci and cocktail treatments. Values are mean ± SEM of n = 6 animals per group. Each dot in PCA analysis represents 2 samples pooled from 2 independent mice from same group, hence gut microbiome data will have this factor in all the data analyses at different time-points. SCFAs data represents duplicates of 5–6 and standard error of means. Values with *<0.05, **0.01 and ***0.001 are significantly different within the same group compared to 0 h time point. Values with ● < 0.05, ●● < 0.01 are significantly different compared to controls at the same time points.