Figure 2
From: Reversine inhibits Colon Carcinoma Cell Migration by Targeting JNK1

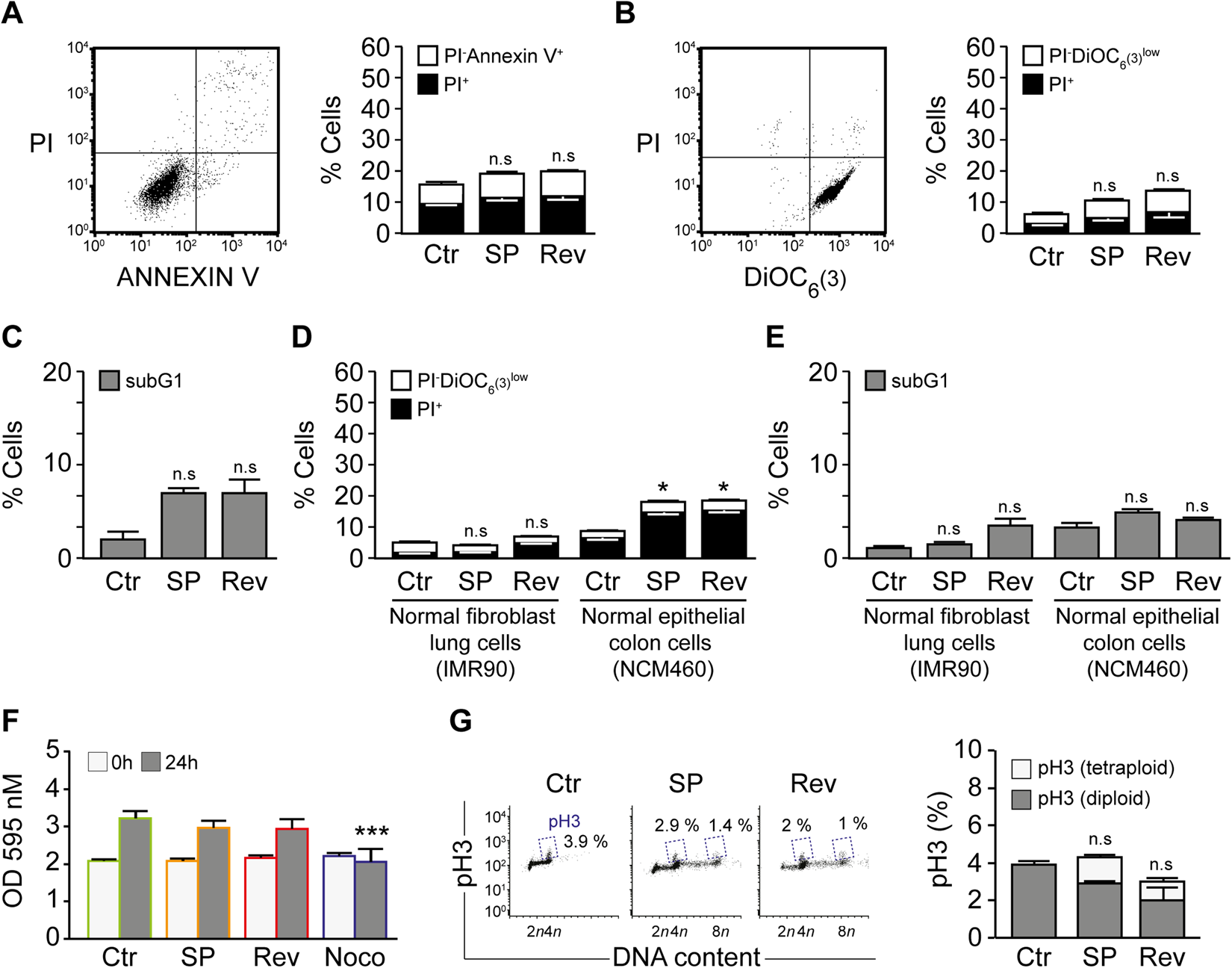
Inhibition of migration by Reversine and SP600125 is not due to treatment toxicity.(A–C) The toxicity of Reversine and SP600125 at 24 h was evaluated by flow cytometry upon staining with the cell death–associated parameters dyes. (A) Human colorectal carcinoma RKO cells were left untreated or treated for 24 h with 10 μM SP600125 or Reversine and then co-stained with the vital dye propidium iodide (PI) and the FITC-conjugated Annexin V for the detection of phosphatidylserine exposure. Representative dot plot (SP600125 treatment) and quantitative data are reported. White columns depict the percentage of dying cells (PI−Annexin V+) while black columns illustrate dead cells (PI+). (B) Cells were co-stained with the vital dye propidium iodide (PI) and the mitochondrial membrane potential (Δψm)-sensing dye DiOC6(3). Representative plot of SP600125 treated cells is shown and quantitative data are represented. White and black columns depict the percentage of dying (PI−DiOC6(3) low) and dead (PI+) cells, respectively. (C) RKO cells left untreated or exposed for 24 h with SP60015 or Reversine were fixed with ethanol and labeled with the DNA dye PI, for the quantification of the subG1 apoptotic population. Quantitative data are reported. (D–E) The toxicity of Reversine and SP600125 on non-cancer cells line. (D) Non transformed fibroblast IMR90 and normal human colon mucosal epithelial cell line NCM460 were left untreated or treated for 24 h with 10 μM SP600125 or Reversine and then co-stained with the vital dye propidium iodide (PI) and the mitochondrial membrane potential (Δψm)-sensing dye DiOC6(3). Quantitative data are represented. White and black columns depict the percentage of dying (PI−DiOC6(3) low) and dead (PI+) cells, respectively. (E) IMR90 and NCM460 cells left untreated or exposed for 24 h with SP60015 or Reversine were fixed with ethanol and labeled with the DNA dye PI, for the quantification of the subG1 apoptotic population. Quantitative data are reported. (F–G) Reversine and SP600125 do not affect cells proliferation and induces polyploidization. (F) Cells were seeded in 96 well plates and cultured for 24 h with or without treatment. Nocodazole at 200 ng/ml was used as positive control. Cell proliferation was assessed using crystal violet assay. Quantitative data are shown. Grey bar depict the optic density at 0 h while dark grey bar represent the optic density at 24 h, respectively. (G) Cells left untreated or exposed for 24 h with SP60015 or Reversine were fixed with ethanol and stained with an antibody specific for phosphorylated histone 3 (pH3), which is a mitosis-specific marker. Representative scatter plots and quantitative results of pH3 are shown. Numbers indicate the percentage of cells found in each quadrant. Data are reported in SEM; n.s indicates non-statistical difference from the control (ANOVA). *(p < 0.05) indicates statistical difference from the control. ***(p < 0.001) indicates statistical difference from the absence of Nocodazole treatment (ANOVA).